孩子将要以怎样的方式入学?作为2022年幼升小家长提前了解,对咱们孩子入学还是非常有帮助的,赶紧和北京幼升小网团队一起来看看。
北京各区入学方式汇总
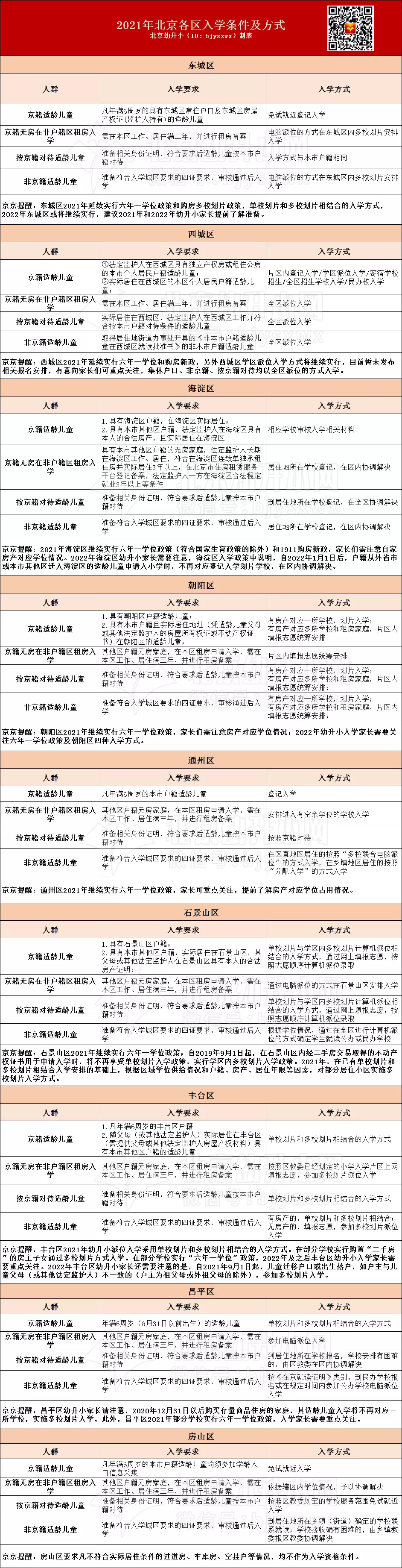
2022年幼升小家长注意,北京各区各类适龄儿童入学方式不同,京京整理了2021年各区幼升小入学方式,以便各位家长参考,如下图所示:

提醒:2022年幼升小家长请注意,近几年幼升小坚持以实行单校划片和多校划片相结合的入学方式,一般京籍在本区有房有户多为单校划片入学,非京籍大部分城区为派位入学,北京16区政策要求不同,各位家长需按照自身情况了解入学方式。
声明:本文由北京幼升小网团队原创整理制作,转载请注明来源和出处,否则追究法律责任。

























