2022年非京籍幼升小家长注意啦,在京务工就业证明都需要提供哪些材料?北京幼升小网团队整理了东城区在京务工就业证明一起来看看。
提醒:按照往年入学政策,在京务工就业证明为非京籍入学家长提供材料,并且北京各区政策对在京务工证明要求不同,2022年和2023年非京籍幼升小家长可参考2021年各城区要求,提前准备,请最终以入学当年实际要求为准。
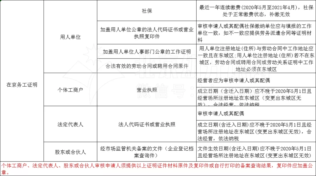
东城区在京务工就业证明
审核申请人双方均在京工作,且其中一方在东城区务工就业证明须符合下列条件之一:

说明:参考北京各城区2021年入学政策来看,在京务工就业证明没有固定模板,其中工作证明到公司人事部门开具正规加盖公章的证明即可;另外上述表格所需证件材料时间仅供参加,最终请以入学当年要求为准。
声明:本文由北京幼升小网团队原创整理制作,转载请注明来源和出处,否则追究法律责任。

























