2022年非京籍社保是如何要求的?部分区已明确2022年入学要求,与北京幼升小网团队一起来看看(参考2021年入学要求整理,最终请以入学当年要求为准)!
提醒:2022年入学在即,欢迎将北京幼升小网公众号推荐给身边需要的家长朋友。
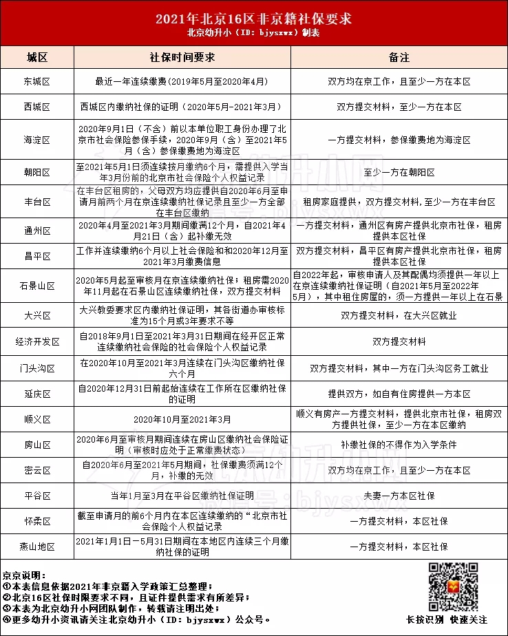
各区非京籍社保要求

提醒:从上图非京籍社保要求表来看,社保时限要求各区大有不同,特别是非京籍材料还要求提供,父母双方或一方提供材料,且部分城区2021年政策中对2022年非京籍社保要求已明确说明:
如石景山区要求在石景山区连续实际居住、在京连续缴纳社保一年以上(自2021年5月至2022年5月)。
另外,从2021年入学要求来看,大部分城区要求处于正常缴费(或连续缴纳)状态,补缴无效,建议2022年幼升小家长及时对照查看社保是否处于正常连续缴纳状态。
声明:本文由北京幼升小网团队原创整理制作,转载请注明来源和出处,否则追究法律责任。

























