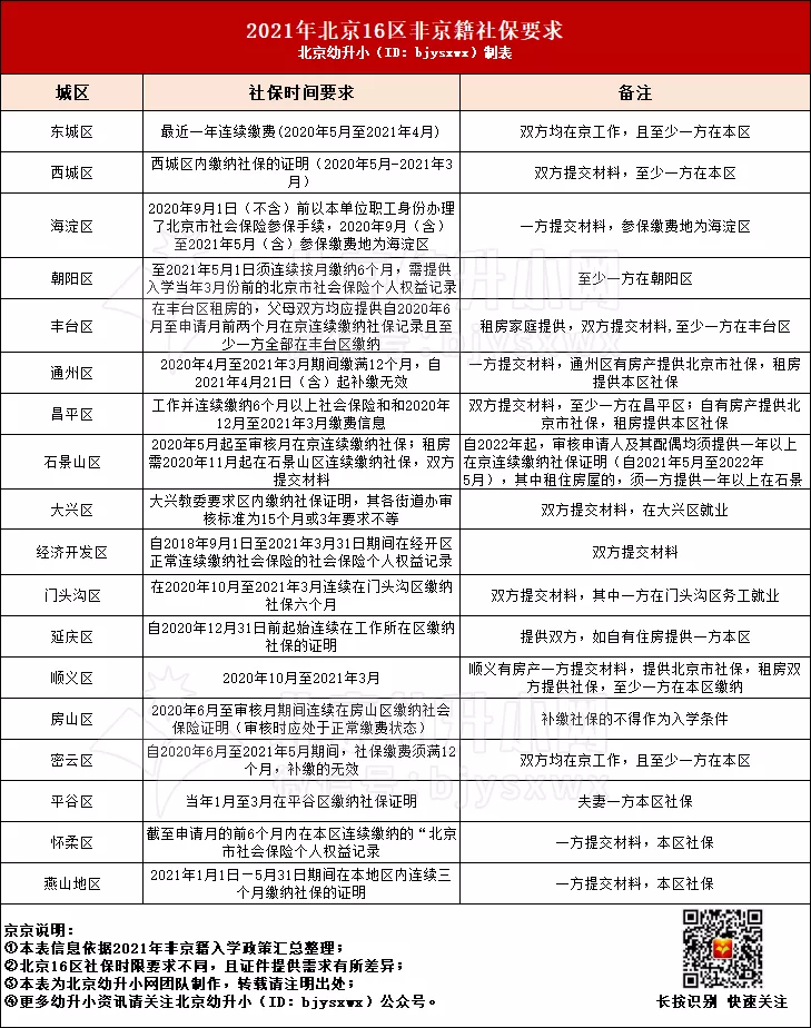
2022年非京籍幼升小家长注意啦!北京各区非京籍幼升小社保有时间、城区限制。现针对各区非京籍社保要求进行详细说明,北京幼升小网团队整理相关内容。
2022年非京籍幼升小社保不在本区是否能顺利通过审核
2022年幼升小入学政策暂未发布,以下内容均整理自2021年幼升小入学政策,仅供家长参考。

温馨提示:北京各区非京籍幼升小入学材料要求不同,详细您可点击查看:2022年幼升小各区非京籍四证入学材料清单及入学要求汇总。
声明:本文由北京幼升小网团队原创整理制作,转载请注明来源和出处,否则追究法律责任。

























