2022年海淀区非京籍幼升小家长注意啦,在京务工就业证明是必须提供的材料,都需要提供哪些材料?快跟北京幼升小网团队一起来看看。
提醒:按照往年入学政策,在京务工就业证明为非京籍入学家长提供材料,并且北京各区政策对在京务工证明要求不同,2022年和2023年非京籍幼升小家长可参考京京整理的2021年各城区要求,提前准备,请最终以入学当年实际要求为准。
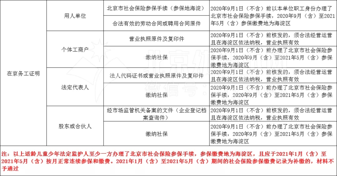
海淀区在京务工就业证明
申请人或其配偶须提交在京务工就业证明,在京务工就业证明须符合下列条件之一:

声明:本文由北京幼升小网团队原创整理制作,转载请注明来源和出处,否则追究法律责任。

























