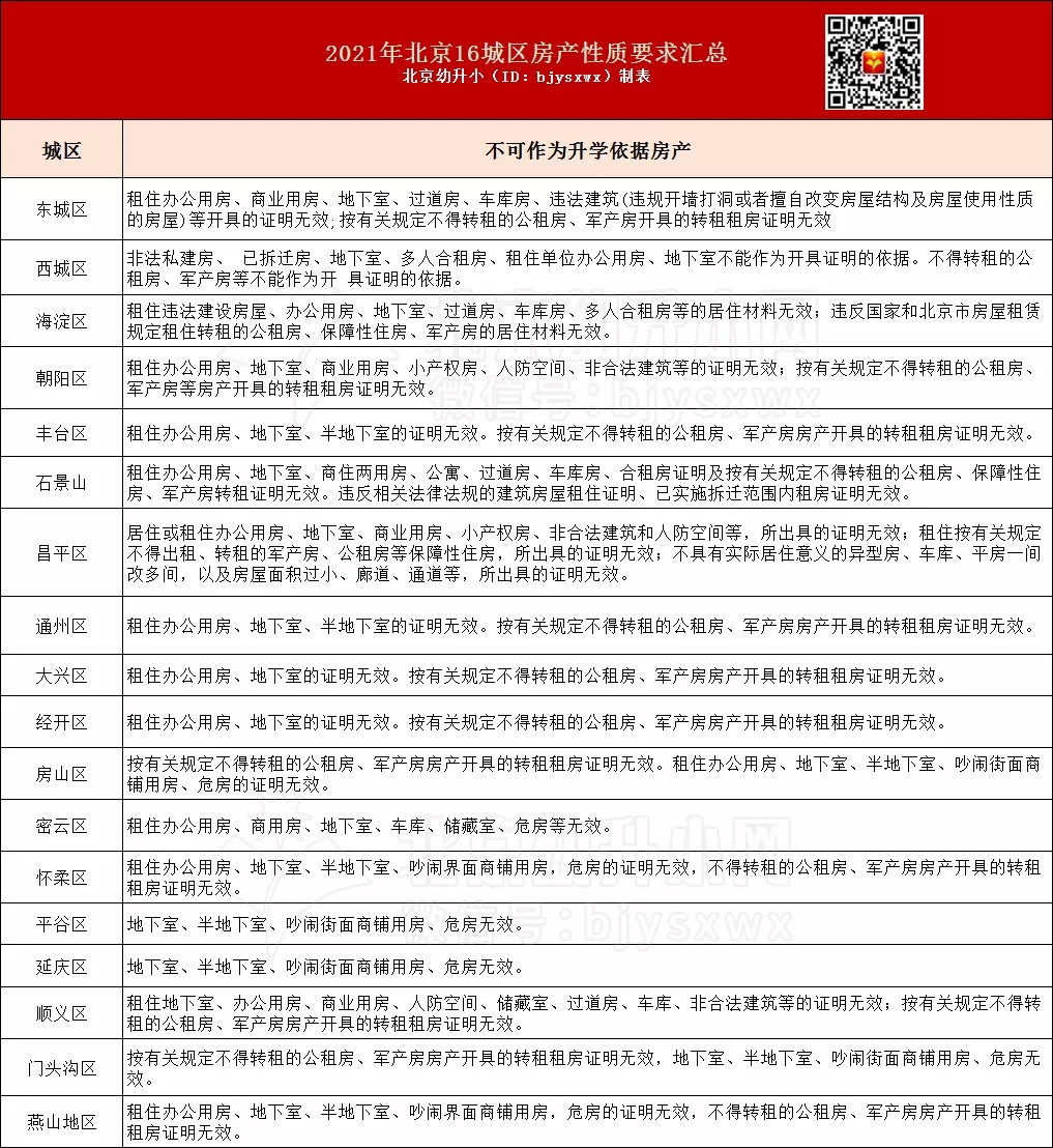
2022年幼升小家长注意,这些房产性质不能作为入学依据,买房租房家长都得清楚!赶紧和北京幼升小网团队一起来看看详细内容。
哪些房产性质不能作为升学依据

划重点:
1、各位家长可对照京京整理的2021年房产情况说明表,查看咱家房子是否满足入学城区要求,有房产家长可查看房产证,租房家长可咨询房东或者中介;
2、还需要注意的是,部分城区小产权房不能作为入学依据(如朝阳区、昌平区等);共有产权住房属于产权类住房,与其他普通商品住房入学政策一致,是可以作为入学依据,需要家长特别重视。
声明:本文由北京幼升小网团队原创整理制作,转载请注明来源和出处,否则追究法律责任。

























