2022年幼升小愈来愈近,很多门头沟区幼升小家长都在问,什么时候发布政策?什么时候信息采集?北京幼升小网团队小M带领大家一起来看看门头沟区幼升小入学日程安排表。
2022年门头沟区入学日程安排表
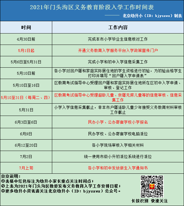
由于2022年入学政策暂未出台,如下依据2021年门头沟区政策整理,一起来看!

特别提醒:从往年来看,各区政策一般在4月份前后发布,,5月份开始信息采集,更多及时消息大家可以时刻关注北京幼升小网公众号消息。
声明:本文由北京幼升小网团队原创整理制作,转载请注明来源和出处,否则追究法律责任。

2022-01-28 01:47|编辑: 小M|阅读: 900
摘要
2022年门头沟区幼升小家长请注意,什么时候发布政策,什么时候进行信息采集?各区的入学日程安排是怎样的?北京幼升小网团队(ID:bjysxwx)为你整理了相关内容。
2022年幼升小愈来愈近,很多门头沟区幼升小家长都在问,什么时候发布政策?什么时候信息采集?北京幼升小网团队小M带领大家一起来看看门头沟区幼升小入学日程安排表。
由于2022年入学政策暂未出台,如下依据2021年门头沟区政策整理,一起来看!

特别提醒:从往年来看,各区政策一般在4月份前后发布,,5月份开始信息采集,更多及时消息大家可以时刻关注北京幼升小网公众号消息。
声明:本文由北京幼升小网团队原创整理制作,转载请注明来源和出处,否则追究法律责任。
2022年门头沟区幼升小在京务工就业证明是怎么要求的
2022年门头沟区幼升小将以哪种方式入学
0
收藏
微信扫一扫分享
微信里点“发现”
扫一下二维码便可将本文分享至朋友圈
上一篇:2022年大兴区幼升小什么时候发布政策?什么时候信息采集
下一篇:2022年房山区幼升小什么时候发布政策?什么时候信息采集
没有更多了