2022年家长注意啦,您清楚咱家所在城区划分为几个学区吗?分别对应哪些小学吗?提前查询,升学不慌,赶紧和北京幼升小网一起来看看丰台区学区划分详细内容。
提醒:以下内容仅供参考,如有变动,具体请以入学当年实际要求为准。
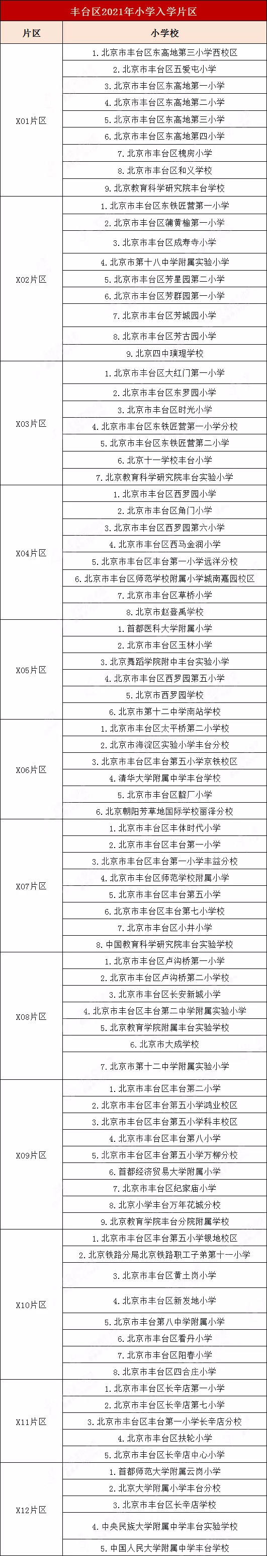
丰台区学区划分

提醒:丰台区划分为12个片区,并且各位家长可登陆丰台小学划片查询系统,查看划片小学信息。查询网址为:
http://ftkszx.com/FTZFCX/toStudentLogin.action
注:系统暂未更新,建议2022年家长继续关注。
声明:本文信息摘自丰台区招生教育考试中心,由北京幼升小网综合整理制作,转载请注明来源和出处,否则追究法律责任。

























