想知道孩子将来可能上哪所小学吗?北京幼升小网团队和您说,这个和咱家孩子的入学方式息息相关,作为2022年幼升小家长需提前了解!
以下内容根据2021年整理,仅供参考,具体请以入学当年实际要求为准。
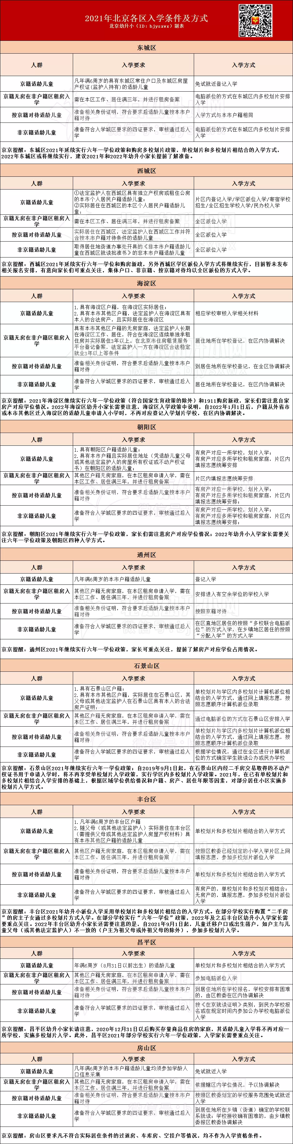
北京各区入学方式汇总
2022年幼升小家长注意,北京各区各类适龄儿童入学方式不同,京京整理各区幼升小入学方式如下图所示:

提醒:2021年幼升小继续实行单校划片和多校划片相结合的入学方式,一般京籍在本区有房一般为单校划片入学,非京籍大部分城区为派位入学~实际情况,请以入学当年要求为准!
声明:本文信息摘自各城区招生教育考试中心和各城区政府门户网站,由北京幼升小网综合整理制作,转载请注明来源和出处,否则追究法律责任。

























