2022年非京籍家长需要准备多长时间的社保呢?针对往年要求北京幼升小网团队为各位家长做了提前预知,一起来看看!
2022年非京籍社保要求参考
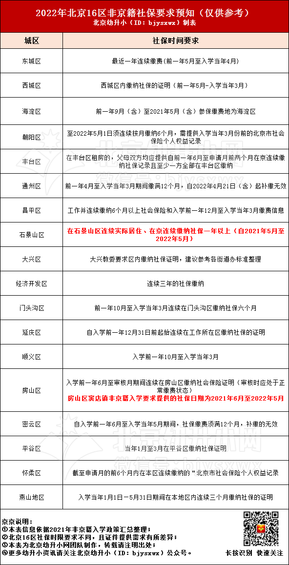
2021年入学政策中部分区针对2022年社保相关要求已明确,参考各区社保要求,对2022年非京籍社保要求做了相关预测,一起来看看!

提醒:
1、目前石景山区幼升小在2021年入学政策中已明确了2022年社保要求,另外房山区窦店镇非京籍审核重点提示已发布(点击查看),各位家长可参考准备。
2、其他城区对社保要求暂未公布,建议可参考如上表格中提前核查。
3、2023年入学家长请注意,昌平区数据调查通知来看,非京籍材料包括社保要求提供至2022年9月至2023年5月。
4、另外,各区均要求连续缴纳社保,补缴无效!
声明:本文由北京幼升小网团队原创整理制作,转载请注明来源和出处,否则追究法律责任。

























