2022年家长注意,您清楚石景山区划分为几个学区吗?分别对应哪些小学吗?北京幼升小网团队马上为您解答,提前了解,为孩子升学做好准备!
以下内容根据2021年幼升小政策整理,仅供参考,具体请以入学当年实际要求为准。
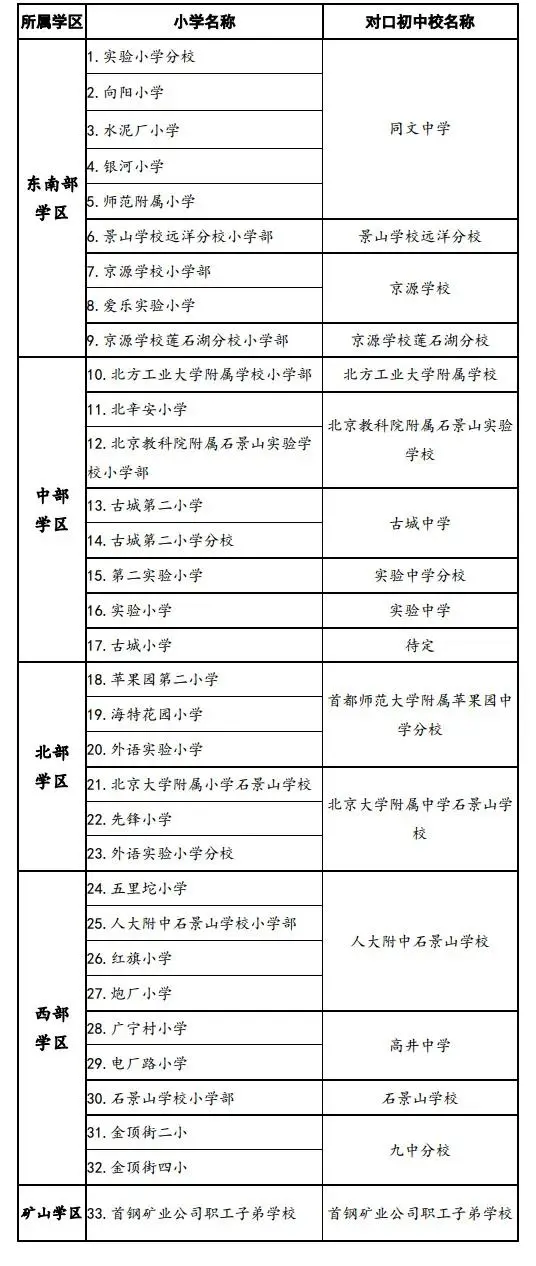
石景山学区划分

说明:目前,石景山区暂无统一查询划片小学系统,大家可对照小学招生简章上的招生范围,查看自家是否在内,建议大家可持续关注北京幼升小网,若有相关信息,我们会及时通知。
按照2021年北京幼升小入学情况来看,继续实行单校划片与多校划片相结合的入学方式,而多校划片派位入学,主要依据就近原则在本学区或临学区及全区内,因此学区划分表是重要参考依据,请各位家长务必提前查看入学城区学区划分,清楚学区内小学分布情况!
声明:本文由北京幼升小网团队原创整理制作,转载请注明来源和出处,否则追究法律责任。

























