近期不少家长咨询北京幼升小网我家要不要交租房税?…为帮助更多孩子顺利入学,今天就来说说办理租房完税那些事,赶紧看下去!
办理租房完税的人群有哪些
从近几年北京幼升小要求来看,以下租房家庭适龄儿童需要准备租房完税证明:
京籍租房幼升小
2022年幼升小家长注意,根据目前北京幼升小要求,
京籍适龄儿童在户籍区租房,暂未要求提供租房完税证明;
京籍无房在非户籍区租房入学,目前要求在非户籍区租房工作满三年,需提供三年社保、租房合同等证明,其中,部分城区要求提供三年租房完税证明,建议大家以入学城区实际要求为准。
工居租房幼升小
2022年持工作居住证幼升小家长注意,参考2021年幼升小政策中各区对工作居住证租房完税没有详细说明;
据北京幼升小网热心用户反馈:海淀区部分学区要求持工作居住证租房幼升小需缴纳半年至一年的完税证明;其他城区幼升小政策中暂无相关说明,如您了解相关要求,欢迎文末留言分享给更多家长知晓,助力孩子顺利入学!
建议2022年幼升小家长参考入学城区要求提前准备,最终请以入学当年实际要求为准。
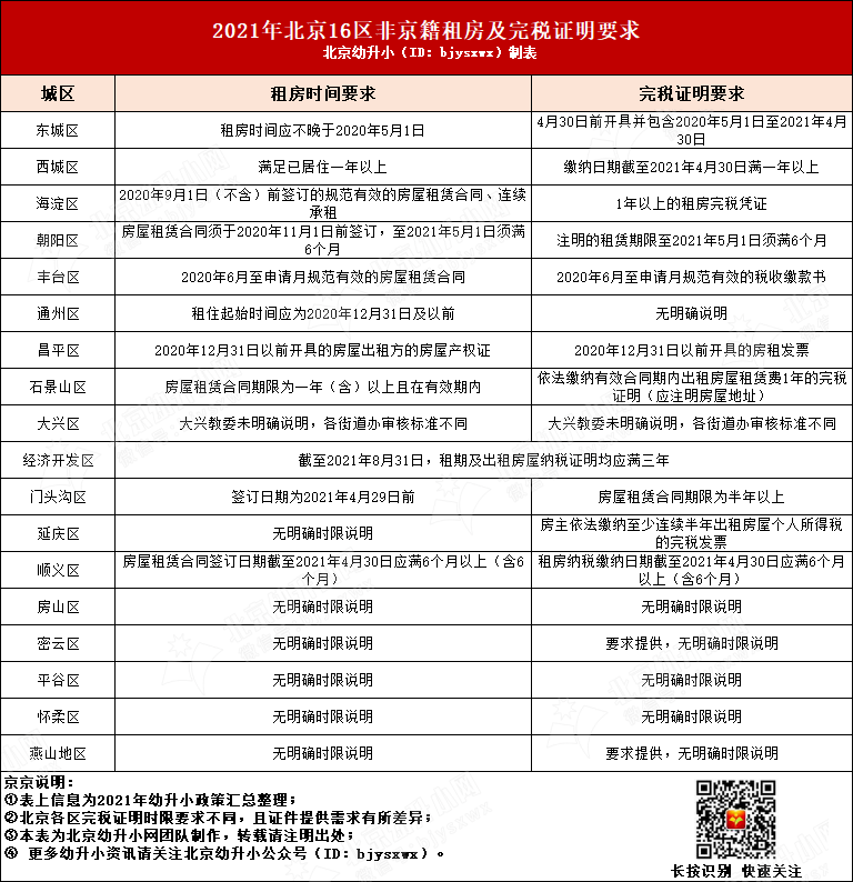
非京籍租房幼升小
北京16区非京籍幼升小租房完税证明要求不同,需要注意的是,大部分城区要求租住地下室、过道房、办公用房等不能作为入学依据,建议2022年幼升小家长提前了解准备。
参考2021年政策来看,整理了各区非京籍幼升小租房完税证明时间要求如下:

提醒:
1、昌平区非京籍租房家长需要注意,2021年幼升小要求家长在12月31日前办理租房和租房完税,建议明年入学家长特别注意;
2、据家长分享通州区部分街道办对租房完税开具有时间要求,建议格为家长尽快咨询;
3、如其他区家长如想提前办理,建议按城区要求延长时间准备;或者可以等政策出台后尽快办理。
声明:本文由北京幼升小网团队原创整理制作,转载请注明来源和出处,否则追究法律责任。

























