想知道孩子将来可能上哪所小学吗?北京幼升小网团队和您说,这和咱家孩子的入学方式息息相关,作为2022年幼升小家长需提前了解!
以下内容根据2021年整理,仅供参考,具体请以入学当年实际要求为准。
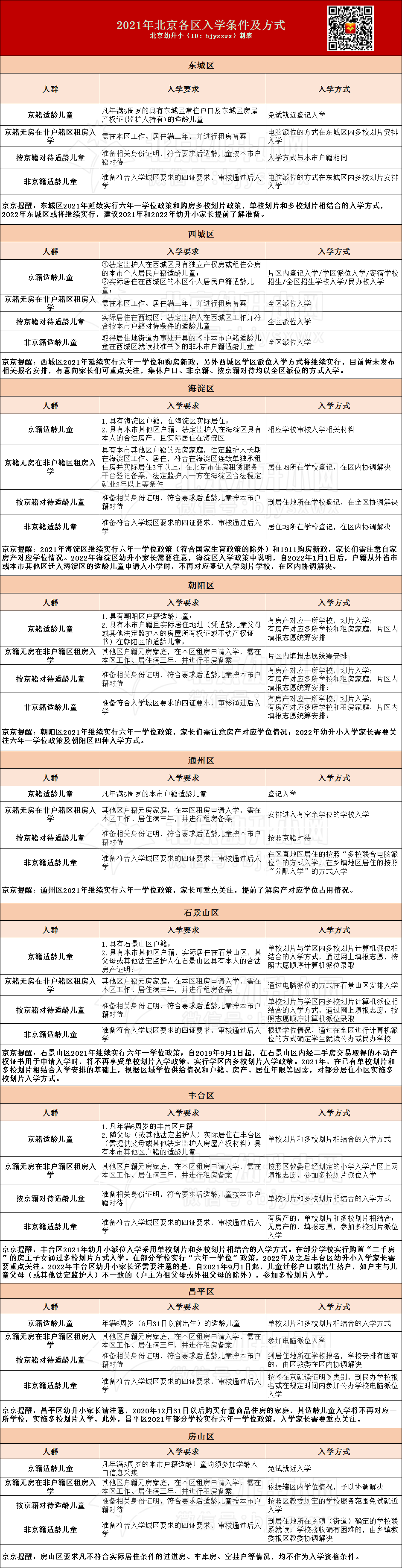
北京各区入学方式汇总
2022年幼升小家长注意,北京各区各类适龄儿童入学方式不同整理各区幼升小入学方式如下图所示:

提醒:2021年幼升小继续实行单校划片和多校划片相结合的入学方式,京籍在本区有房一般为单校划片入学,非京籍大部分城区为派位入学~实际情况,请以入学当年要求为准!
声明:本文由北京幼升小网团队原创整理制作,转载请注明来源和出处,否则追究法律责任。

























