人社部根据《北京市积分落户管理办法》和《北京市积分落户操作管理细则》规定,发布2022年北京市积分落户申报工作通告,北京幼升小网团队为您分享北京积分落户时间安排、各指标时间节点、资格条件等信息。
2022年北京积分落户申报网址
2022年北京积分落户申报网址为:http://rsj.beijing.gov.cn/jflh/
2022年北京积分落户时间安排
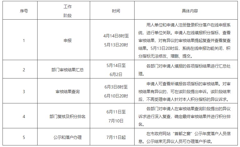
本市积分落户工作实行年度申报制。2022年申报工作分为申报、部门审核结果汇总、审核结果查询、部门复核及积分排名、公示和落户办理5个阶段。各阶段安排如下:

注:各阶段时间安排如遇特殊情况需临时调整的,以市人力资源社会保障局发布的通知为准。
2022年北京积分落户各指标时间节点

2022年北京积分落户资格条件和指标操作认定说明
(一)2021年12月31日前持有有效《北京市工作居住证》,但尚未申领《北京市居住证》的人员,符合资格条件的,可参加2022年积分落户申报,并应按市公安局有关要求及时办理《北京市居住证》。
(二)2020年7月(含)前在单位宿舍、租赁住所的连续居住年限,以申请人同期在京合法稳定就业年限计算,在积分落户在线申报系统中无需填报。2020年8月(含)后的单位宿舍、租赁住所情况均须在积分落户在线申报系统中填报。
北京幼升小网团队推荐:2022年北京积分落户申报入口、申报时间、申报通知、咨询电话、积分落户手册
声明:本文来源于北京市人力资源和社会保障局官方网站,由北京幼升小网团队排版编辑,如有侵权,请及时联系管理员删除。

























