2022年幼升小家长,非京籍入学需要提供一方还是双方入学材料?入学在即与北京幼升小网团队一起来看看!
非京籍入学材料
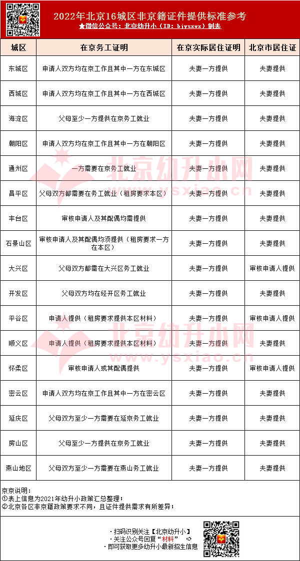
2022年入学家长请注意,非京籍材料核查至关重要(招生在即需快速掌握),到底一方还是双方准备呢?赶紧往下看(依据2021年政策整理,仅供参考)。

划重点:从幼升小历年入学来看,四证如下几点一定要清楚并牢记!
1、在京务工就业证明——
各区要求不尽相同,大家可参考各区要求,其中在单位上班的话,社保最好可以至少一方在入学城区缴纳。
2、在京实际居住证明——
有房租房相关材料提供一份即可,主要是房产证、租房合同、完税证明等相关材料,其中租房相关材料较多,建议提前核查准备。
3、北京市居住证——
建议双方家长均持有北京市居住证或居住登记卡,如居住证到期,一定要及时续签。
4、全家户口簿——
如父母双方户口不在一起的话需提供双方的户口簿和结婚证。
特别提醒:非京籍入学材料准备提前核查很重要,一定要提前安排上。
声明:本文由北京幼升小网团队原创整理制作,转载请注明来源和出处,否则追究法律责任。

























