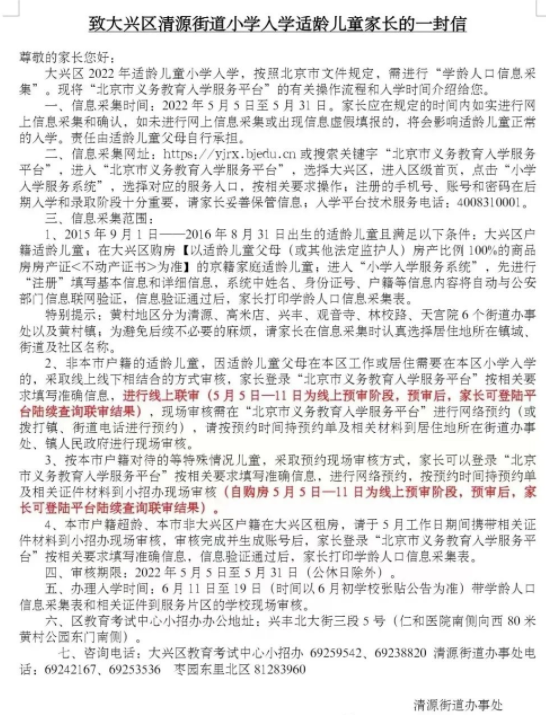
2022年幼升小大兴区各街道办入学申请要求不同,其中大兴区清源街道办2022年幼升小各类适龄儿童入学流程、材料审核申请时间发布,北京幼升小网团队为您分享相关内容。
2022年大兴区清源街道办小学入学适龄儿童的一封信
各位居民:2022年适龄儿童小学入学工作正式开始,非京籍要办理的家长请于2022年5月5日—5月13日来居委会领取申请表!

声明:本文来源于清源街道枣园东里北区社区微信号gh_e602d63cdb16,由北京幼升小网团队排版编辑,如有侵权,请及时联系管理员删除。

2022-05-10 09:35|编辑: 佳佳|阅读: 696
摘要
大兴区清源街道办2022年幼升小家长的一封信发布,针对大兴区清源街道办2022年幼升小各类适龄儿童入学流程、材料审核申请时间等进行详细说明,北京幼升小网团队为您分享相关内容。
2022年幼升小大兴区各街道办入学申请要求不同,其中大兴区清源街道办2022年幼升小各类适龄儿童入学流程、材料审核申请时间发布,北京幼升小网团队为您分享相关内容。
各位居民:2022年适龄儿童小学入学工作正式开始,非京籍要办理的家长请于2022年5月5日—5月13日来居委会领取申请表!

声明:本文来源于清源街道枣园东里北区社区微信号gh_e602d63cdb16,由北京幼升小网团队排版编辑,如有侵权,请及时联系管理员删除。
0
收藏
微信扫一扫分享
微信里点“发现”
扫一下二维码便可将本文分享至朋友圈
上一篇:北京1508套共有产权房正在申购!附申请入口
下一篇:2022年幼升小大兴区京籍超龄儿童情况表
没有更多了