最新消息!2022年通州区幼升小材料审核停止现场业务,改为全程线上办理。2022年通州区非京籍、按京籍对待材料审核最新要求是什么?北京幼升小网团队为您分享相关内容。
2022年通州区幼升小材料审核停止现场业务,改为全程线上办理
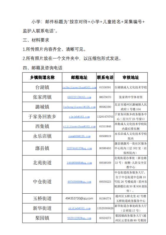
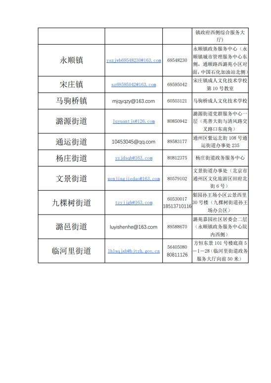
根据通州区教委最新通知,2022年通州区非京籍、按京籍对待材料审核改为全程线上办理,具体内容如下:
家长您好,受疫情影响,通州区入学工作从明天开始停止现场业务,改为全程线上办理,包括四证审核、按本市户籍对待等工作。具体要求请登录“北京通州教育咨询”平台 http://zxzx.bjtzeduyun.com/,按通知要求提交相关材料。11日、12日已经到过现场进行“四证”审核的家长,不用再重复提交材料。
感谢您的理解!



声明:本文转载于北京通州教育咨询官方网站,由北京幼升小网团队排版编辑,如有侵权,请及时联系管理员删除。

























