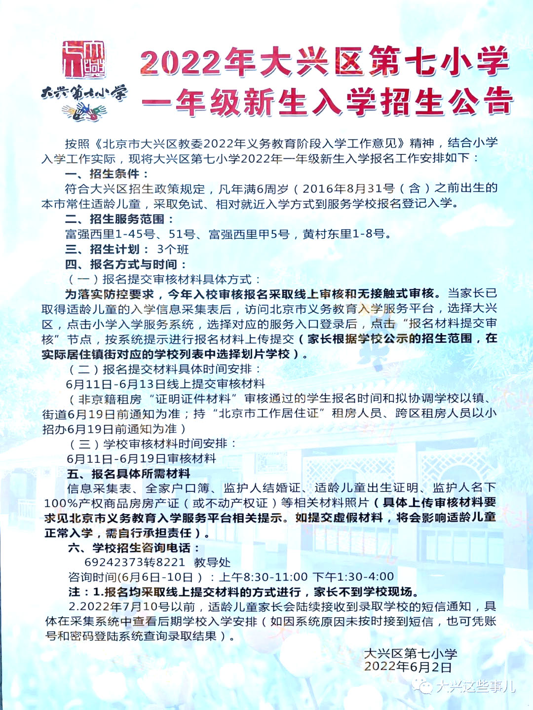
2022年大兴区第七小学招生简章正式公布,2022年幼升小报名大兴区第七小学条件是什么?大兴区第七小学招生范围有哪些?大兴区第七小学报名提供哪些材料?北京幼升小网团队为您分享2022年大兴区第七小学招生简章。
2022年大兴区第七小学招生简章

温馨提醒:2022年大兴区第七小学招生简章公布,2022年幼升小满足条件家长建议及时查看,如有变化,请以学校实际要求为准。
声明:本文来源于大兴这些事儿(微信号ID:BJdaxing),由北京幼升小网排版编辑,若有侵权,请联系我们删除。

2022-06-06 14:00|编辑: 佳佳|阅读: 1140
摘要
2022年幼升小大兴区小学招生工作启动,大兴区第七小学2022年招收多少人?2022年幼升小家长什么时候前往第七小学报名?北京幼升小网团队为您分享2022年大兴区第七小学招生简章。
2022年大兴区第七小学招生简章正式公布,2022年幼升小报名大兴区第七小学条件是什么?大兴区第七小学招生范围有哪些?大兴区第七小学报名提供哪些材料?北京幼升小网团队为您分享2022年大兴区第七小学招生简章。

温馨提醒:2022年大兴区第七小学招生简章公布,2022年幼升小满足条件家长建议及时查看,如有变化,请以学校实际要求为准。
声明:本文来源于大兴这些事儿(微信号ID:BJdaxing),由北京幼升小网排版编辑,若有侵权,请联系我们删除。
2022年大兴区小学招生简章大汇总
0
收藏
微信扫一扫分享
微信里点“发现”
扫一下二维码便可将本文分享至朋友圈
上一篇:2022年大兴区第六小学招生简章
下一篇:2022年大兴区第八小学招生简章
没有更多了