2022年房山区良乡第四小学招生简章正式公布,2022年幼升小报名房山区良乡第四小学条件是什么?房山区良乡第四小学招生范围有哪些?房山区良乡第四小学报名提供哪些材料?北京幼升小网团队为您分享2022年房山区良乡第四小学招生简章。
良乡第四小学2022年一年级招生简章
为确保一年级新生入学工作有序推进,按照市、区入学政策及统一部署,现将良乡第四小学2022年入学信息及材料审核安排如下:
招生范围
瑞雪春堂业主适龄子女
说明:
1. 良乡第四小学与滨河实验学校小学部两校资源统筹使用,瑞雪春堂业主子女可在瑞雪校区和滨河实验学校小学部中选择入学(限2022年)。
2. 经选择后如瑞雪校区学位仍不足,根据儿童法定监护人房产房屋产权证或不动产权证登记时间进行排序,超出学位人数按时间先后顺位进入滨河实验学校小学部入学(限2022年)。
入学条件
1.招生范围内年满6周岁(2016年8月31日前出生)的适龄儿童。
2.儿童法定监护人在我校服务范围内有房产且所占房产份额为100%,房屋规划用途为住宅,其他无效。
3.学校将继续对入学房产住址登记,每个房产住址六年内提供一个入学学位(符合国家生育政策的除外)。
提交材料及初审安排
基于疫情防控需要,今年的信息审核工作改为线上。
1.线上提交材料时间:
6月1日——6月11日
2.线上提交材料途径:
通过电子邮箱提交信息及材料(邮箱附后)。
3.线上提交材料及审核流程:
儿童法定监护人在规定时间内线上提交信息及材料——学校初审——区级复审——上网查看录取结果。
初审材料及要求
初审材料
1.《学龄人口信息采集表》:右上角数字编码及验证码清晰完整,由监护人签字。
2.房产证明:儿童法定监护人在我校服务范围内的房屋产权证、不动产权证盖章首页及信息页,购房合同关键信息页。
3.购房原始发票(如有密码需提前将密码刮开)、契税发票。
4.户口证明:准备入学儿童所在户口簿首页及本人页。
5.结婚证明:法定监护人的结婚证或离婚证(含抚养权归属证明)。
6.儿童医学出生证明。
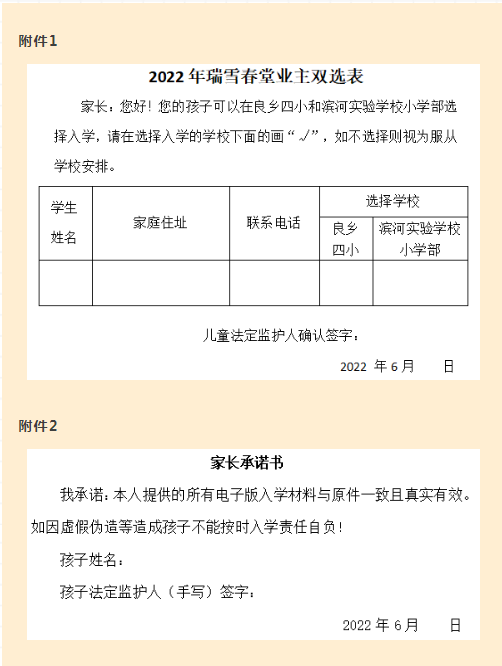
7.双选表:打印或抄录,勾选后儿童法定监护人签字(见附件1)。
8.家长承诺书:打印或抄录,儿童法定监护人签字(见附件2)。
初审要求
以上材料原件经扫描或拍照后,按照给出顺序标号、命名后放入同一文件夹内,文件夹以“孩子姓名+监护人手机号码”命名,压缩后上传到邮箱lxdsxx60337927@163.com。当您收到“您的邮件已经收到,正在审核,请耐心等待。”证明您的材料发送成功。
温馨提示
初审材料
1.登记审核提供的房屋产权证、购房合同等都将在房山区规划和自然资源委员会、房山区住房和城乡建设委员会核查,因提供虚假材料影响孩子入学自行承担后果。
2.学校将严格遵守招生及学籍管理规定,对学生及家长户口、房产等信息妥善管理,保护学生及家长的个人信息安全,为使审核工作顺利进行,请家长按照以上要求通过邮箱提供入学审核资料。
3.疫情期间不接待面询,如有疑问请拨打咨询电话:
60337866-8007
60337927

备注:
请您务必关注学校微信公众平台“良乡四小”“四小家长学苑”,学校后续安排将会在微信公众平台推送。
温馨提醒:房山区良乡第四小学2022年一年级招生简章公布,2022年幼升小满足条件家长建议及时查看,如有变化,请以学校实际要求为准。
声明:本文来源于良乡四小(微信号ID:lxdsxx60337866),由北京幼升小网整理制作,如有侵权,请及时联系我们删除。

























