双胞胎的家长您是否在疑惑2023年北京幼升小怎么参加信息采集?2023年幼升小双胞胎的报名入学方式有诸多疑问,北京幼升小网为您详细说明,解决您的疑问。
2023年北京幼升小双胞胎如何报名?双胞胎可以一起报名吗
双胞胎幼升小信息采集如何注册报名
双胞胎在信息采集时需要分别使用孩子的身份证进行注册报名,注册时需使用孩子的身份证号码和监护人手机号,一个证件号码仅允许注册一个账号,每个监护人手机号码最多允许注册三个账户,双胞胎可以使用同一监护人手机号,或者可以分别使用父亲或者母亲的手机号码进行注册。
双胞胎如何申请同一所学校
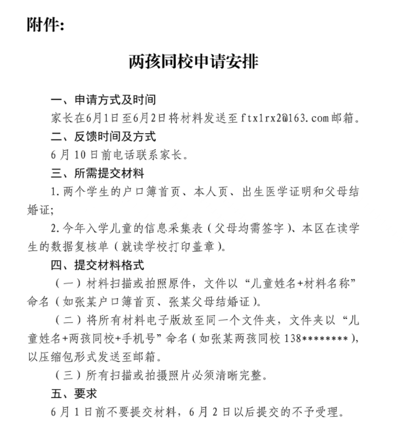
以丰台区为例,丰台区双胞胎想要申请在同一学校,需要家长在规定时间内将幼升小入学材料发送至教委指定邮箱,详详细内容请见下图:

其它城区暂未发布双胞胎申请同校方法,双胞胎申请同校详细内容请咨询您所在城区教委。
温馨提示:2023年幼升小政策暂未发布,以上内容结合近几年幼升小政策整理分享,仅供参考,2023年北京幼升小双胞胎具体报名方法请以实际情况为准。
声明:本文来源于丰台区教委官方网站、北京义务教育入学服务平台等,由北京幼升小网整理制作,如有侵权,请及时联系我们删除。

























