不少非京籍幼升小家长咨询北京幼升小网团队,孩子2023年就要上小学了,城区对于社保有什么要求?社保断缴补缴可以吗?...北京幼升小网团队马上为您解答赶紧看下去。
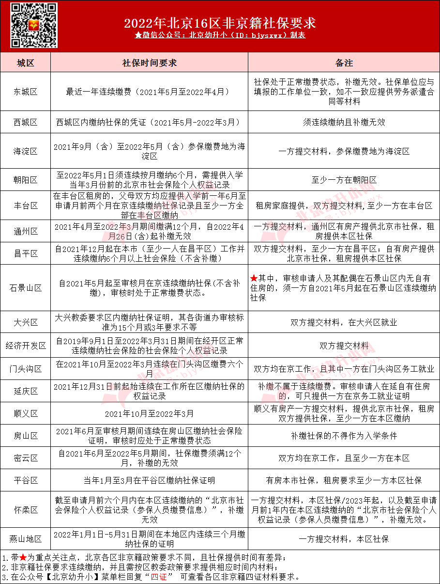
非京籍幼升小社保要求

提醒:
1、依据2022年各区非京籍入学要求来看,社保一般要求为半年至三年不等,同时部分城区有明确说明是否需父母双方均需提供社保,建议2023年非京籍家长根据入学城区要求进行提前准备;
2、大部分城区要求京籍无房非户籍区租房入学/非京籍适龄儿童家长,社保应提供要求时间范围,同时处于正常缴费(或连续缴纳)状态,补缴无效。
声明:本文综合整理自北京各区教育考试中心,由北京幼升小网团队(微信公众号ID:bjysxwx)编辑制作,如有侵权,请联系管理员删除。

























