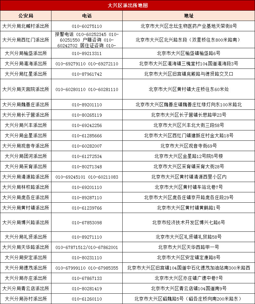
2023年幼升小各区北京居住证确认单到哪办?现为大家分享大兴区各街道办北京居住证办理地址及联系方式,北京幼升小网团队为您分享相关内容。
2023年幼升小参考:大兴区派出所地图(北京居住证办理地址)
北京各区北京居住证要求不同,详细点击查看:2023年幼升小各区北京居住证要求及注意事项汇总

声明:本文来源于首都之窗,由北京幼升小网团队整理制作,如有侵权,请及时联系我们删除。

2022-09-07 02:36|编辑: 佳佳|阅读: 1446
摘要
2023年非京籍幼升小入学需提供北京居住证,大兴区各街道办北京居住证确认单办理地址及联系方式大盘点,北京幼升小网团队为您分享相关内容。
2023年幼升小各区北京居住证确认单到哪办?现为大家分享大兴区各街道办北京居住证办理地址及联系方式,北京幼升小网团队为您分享相关内容。
北京各区北京居住证要求不同,详细点击查看:2023年幼升小各区北京居住证要求及注意事项汇总

声明:本文来源于首都之窗,由北京幼升小网团队整理制作,如有侵权,请及时联系我们删除。
2023年幼升小参考:北京各区派出所汇总(北京居住证办理地址及联系方式)
0
收藏
微信扫一扫分享
微信里点“发现”
扫一下二维码便可将本文分享至朋友圈
上一篇:2023年幼升小参考:昌平区派出所地图(北京居住证办理地址)
下一篇:2023年幼升小参考:平谷区派出所地图(北京居住证办理地址)
没有更多了