截至2022年已有11城区实行六年一学位政策!您知道2023年幼升小怎么查学位占用情况?北京幼升小网团队为您分享相关内容。
2023年北京幼升小学位占用查询方式大盘点
1、什么是六年一学位政策
解读:六年一学位是指同一住房地址自用于登记入学之年起,六年内将提供有限学位,意思就是说一套房产在6年内,只能有1个直系子女就近在学区内入学,符合国家生育的二胎除外。
2、各区六年一学位政策要求
截至目前,北京实施六年一学位的城区:西城区、海淀区、东城区、通州区、朝阳区、丰台区(部分学校实行)、昌平区(部分小学要求)、石景山区、北京经济技术开发区、顺义区(2021年9月1日起实行)。
因各区六年一学位政策实行时间以及要求不同,详细政策点击查看:北京各区2023年幼升小六年一学位政策汇总!附学位占用情况、学位查询方式汇总;
3、2023年北京幼升小学位占用查询方式
北京部分区有官方查询学位占用通道,详细如下:
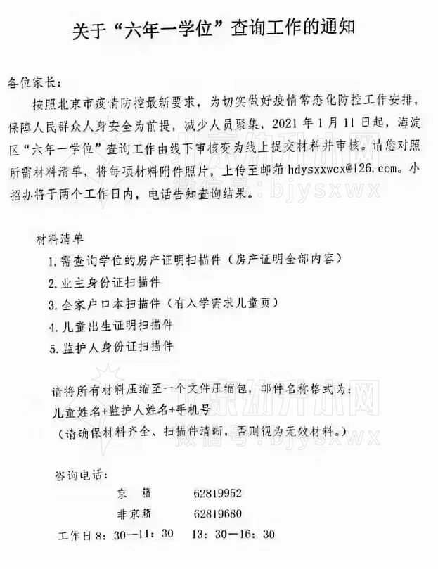
①海淀区学位占用查询方式

②通州区六年一学位查询系统入口
通州区六年一学位查询系统:http://yjrx.bjtzeduyun.com/xwcx

- 通过六年一学位查询系统进行学位查询,会对每一次查询进行数据记录,请提供适龄儿童、监护人真实信息,如儿童姓名、监护人姓名和监护人电话。请您输入真实有效的地址进行查询。
- 一个儿童身份证件可最多查询三个地址信息,一天超过三次将无法查询。请监护人根据家庭实际情况进行查询。
- 适龄儿童监护人切勿委托他人进行查询操作,防止信息被他人冒用或利用,影响学位查询。
- 任何社会机构不得利用此系统进行影响小学入学招生秩序的行为,如造成不良后果,将追究其法律责任。
北京幼升小网团队温馨提示:建议您使用谷歌Chrome、火狐Firefox、Internet Explorer 10及以上版本浏览器以便系统正常运行。
声明:本文来源于北京市义务教育入学服务平台、西城区招生教育考试中心、东城区教育招生考试中心、朝阳区教育招生考试中心、各区政府网站、各区教委微信公众号,由北京幼升小网团队整理制作,如有转载,请联系我们删除。

























