2023年幼升小西城区入学方式众多,其中您知道咱孩子入学方式有哪些?2022年幼升小西城区入学方式学区派位、全区招生、划片登记...入学方式深度解读,北京幼升小网团队分享相关内容。
2023年幼升小西城区入学方式大盘点
温馨提示:2023年入学政策将于2023年4月陆续公布,以下内容整理自2022年西城区入学政策仅供参考。
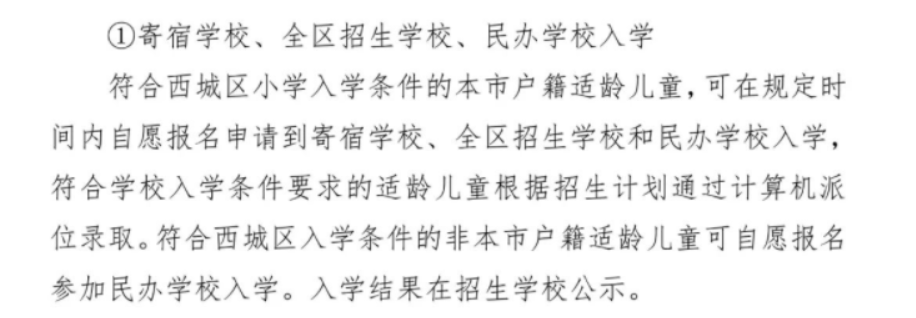
1、西城区寄宿学校、全区招生学校、民办学校入学方式
入学方式(政策源文件):

北京幼升小网团队解读:民办就是正泽,亚太;寄宿就是北小本部,全区招生学校看这个《2022年幼升小西城区寄宿学校、全区招生学校、民办学校入学名单》。
推荐阅读:西城区全区招生学校及民办校简评;西城区2022年小学入学寄宿学校、全区招生学校、民办学校报名操作须知
需注意:
- 非京籍可报名:西城区民办校(正泽,亚太);
- 集体户口可报名:西城区民办校(正泽,亚太)、寄宿(北小本部)、全区招生学校
- 京籍可报名:西城区民办校(正泽,亚太)、寄宿(北小本部)、全区招生学校
-
京籍孩子可以同时选择两所民办和一所公办校,家长可自愿选择报名学校,如被顺利录取后续入学方式不能参加。
西城区全区招生学校详细政策一般在五月下旬发布
2、西城区学区派位
西城区学区派位详细政策一般在六月发布
入学方式(政策源文件):

北京幼升小网团队解读:
西城区学区派位详细解读:符合西城区学区派位招生要求的京籍,可自愿选择报名学区派位入学,通过电脑随机派位录取。录取结果在招生学校公示。
西城区学区派位政策点击查看:2022年西城区小学学区派位入学报名汇总,含报名入口、报名须知、录取查询结果等。
温馨提示:如孩子参加学区派位被顺利录取,则不能继续参加接下来的“登记入学”招生工作;如孩子未被录取,将继续正常参加“登记入学”招生工作。
需注意:集体户不能报学区派位,非京也不行,公共户也不行(仅供参考)。
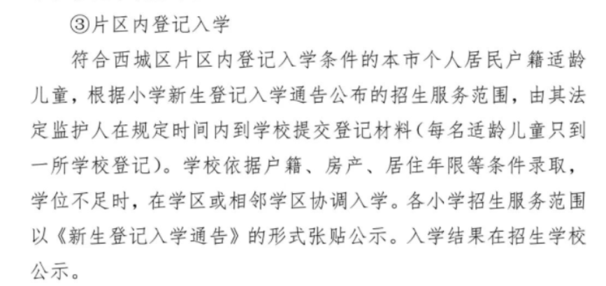
2、西城区片区登记入学(单校入学)

北京幼升小网团队解读:登记入学就是单校入学,符合西城区入学条件的京籍,根据小学招生简章公布的招生范围,由其法定监护人在规定时间内到学校提交登记材料(每名适龄儿童只到一所学校登记)。
学校依据户籍、房产、居住年限等条件录取,学位不足时,在学区或相邻学区协调入学。入学结果在招生学校公示,各小学招生服务范围以《新生登记入学通告》(招生简章)的形式张贴公示。
点击查看:2022年西城区小学招生简章大汇总
4、西城区多校划片入学

北京幼升小网团队解读:
西城区(“五”、“六”、“七”情况京籍适龄儿童入学均为多校划片入学,指的是哪些京籍儿童?)北京幼升小网团队为你详细罗列:
- 西城区京籍适龄儿童入学,房产学位被占用(西城区2020年实行六年一学位政策,在2020年及其之后,六年内一处房产只能有一个学位,符合计划生育的不算),将通过多校划片方式在学区或相邻学区内入学;
- 西城区实行731政策,如在2020年7月30日之后买房,京籍孩子将多校划片方式入学;
- 2020年7月31日之后从外区迁入西城区,孩子将多校划片方式入学;
关于西城区731深度解读,点击查看:2023年幼升小参考:西城区731迁户多校划片政策。
5、派位入学
西城区集体户口、公共户籍、按京籍对待、非京籍适龄儿童,将在全区范围内派位入学。
如果您想了解西城区幼升小入学政策、入学所需材料...点击查看:2023年幼升小参考:西城区入学指南(含入学材料、入学流程、入学注意事项、政策要点)
声明:本文来源于西城区教育考试中心官方网站,由北京幼升小网团队排版编辑,如有侵权,请及时联系管理员删除。

























