2023年幼升小海淀区家长注意,海淀区学位查询邮箱已经可查啦!租房占用房东学位么?北京幼升小网团队整理了海淀区相关内容,赶紧看下去。
说明:以下根据2022年北京各区入学政策整理,仅供各位家长参考,最终请以实际情况为准。
海淀区租房占用学位情况
以下信息来源于海淀区政府网站回复家长的问题:

提醒:按照如上解答来看,如果2016年有儿童用该地址登记入学,2022年五月可以使用同一地址进行幼升小信息采集。同理,2017年登记入学的房屋地址,2023年五月可再次登记入学;2020年登记入学的房屋地址,2026年五月可再次登记入学。2023年各位家长可参考准备,如有变动请以实际情况为准。
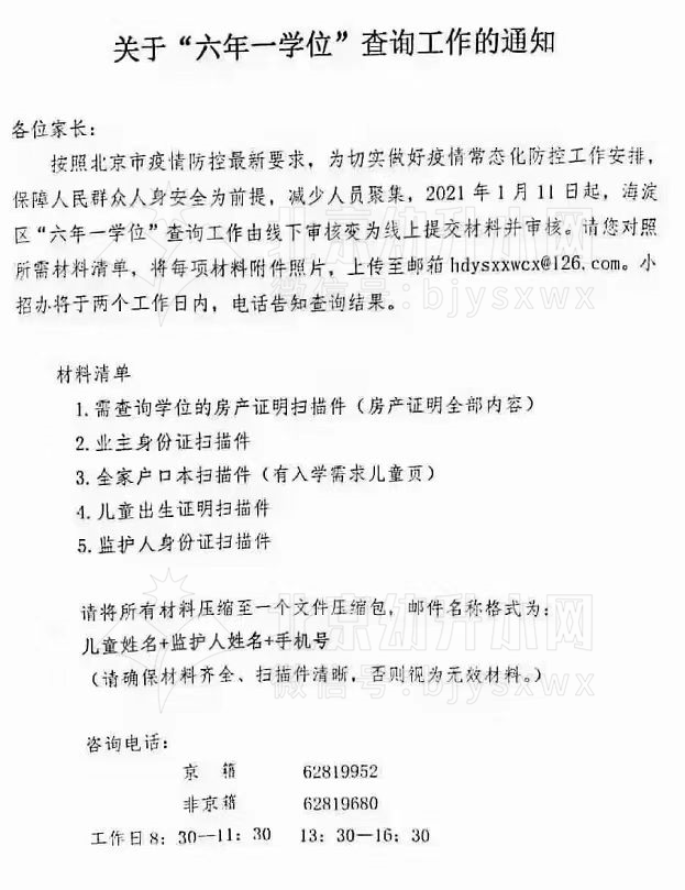
海淀区学位查询方法

(来源于海淀区小招办2021年张贴)
提醒:海淀区幼升小家长可以将(房产证、业主身份证、全家户口本、儿童出生证明和监护人身份证)的扫描件准备好,上传至邮箱(hdysxxwcx 126.com),查询入学房产是否有学位~
声明:本文来源于海淀区政府网站,由北京幼升小网团队(微信公众号ID:bjysxwx)排版编辑,如有侵权,请联系管理员删除。

























