2023年石景山区幼升小家长注意啦,您知道石景山学区划分有几个?每个学区内包含哪些学校吗?快跟北京幼升小网团队一起来看看。
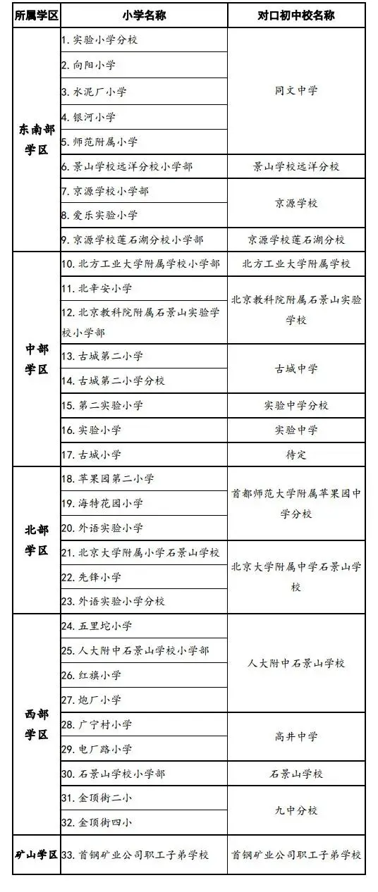
石景山区学区划分

提醒:北京幼升小入多校划片派位入学,主要依据就近原则在本学区或临学区及全区内,因此学区划分表是重要参考依据!
声明:本文来源于石景山区招生考试中心,由北京幼升小网团队(微信公众号ID:bjysxwx)排版编辑,如有侵权,请联系管理员删除。

2022-09-23 14:07|编辑: 湛老师|阅读: 2037
摘要
2023幼升小家长注意,北京幼升小网团队整理了石景山区学区划分及对应的学校,赶紧一起来看看详细内容。
2023年石景山区幼升小家长注意啦,您知道石景山学区划分有几个?每个学区内包含哪些学校吗?快跟北京幼升小网团队一起来看看。

提醒:北京幼升小入多校划片派位入学,主要依据就近原则在本学区或临学区及全区内,因此学区划分表是重要参考依据!
声明:本文来源于石景山区招生考试中心,由北京幼升小网团队(微信公众号ID:bjysxwx)排版编辑,如有侵权,请联系管理员删除。
2022幼升小:朝阳区15大学区划分表一览
2022幼升小:丰台区学区划分及对应的学校
0
收藏
微信扫一扫分享
微信里点“发现”
扫一下二维码便可将本文分享至朋友圈
上一篇:2023年幼升小参考:石景山区京籍适龄儿童入学方式
下一篇:2023年幼升小参考:石景山区不可作为入学房产性质要求
没有更多了