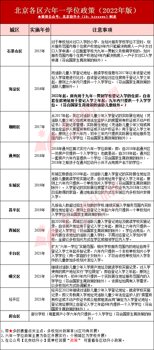
各位家长注意,目前北京11个城区实行六年一学位政策,北京幼升小网团队整理了相关内容,赶紧看下去。
哪些城区实行六年一学位政策
学位占用和幼升小的“六年一学位”政策有关,截止到目前有11个城区实行,具政策要求如下:

提醒:从各区通知来看,在海淀区和石景山区租房会影响房东学位,顺义区的公租房入学也会占用学位,各位家长可重点关注!其他城区一般租房入学的方式为多校划片,与学位关系不大,所以不占用学位,具体请以实际为准!
声明:本文来源于北京各区教育招生考试中心,由北京幼升小(ID:bjysxwx)排版综合整理,如有侵权,请联系管理员删除。

























