2023年幼升小家长请注意,京籍幼升小依据户口和房产入学,跨区需满足入学城区要求,各区有所不同,今天与北京幼升小网团队一起来看看!
说明:本文依据2022年入学策整理制作,内容仅供参考,最终请以入学当年要求为准!
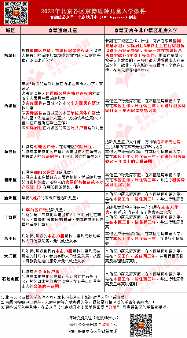
京籍跨区入学要求

提醒:京籍一般按照房产或户口入学,如跨区入学需满足入学城区具体的要求,如无房跨区入学需满足实际工作居住满三年并进行租房备案,建议2023年入学家长早做准备!
声明:本文综合整理于北京各区教育招生考试中心,由北京幼升小网团队(微信公众号ID:bjysxwx)排版编辑,如有侵权,请联系管理员删除。

























