各位家长注意,在北京缴纳社保不仅跟购房、落户...方面挂钩,同时孩子幼升小、小升初也用得到!今天,北京幼升小网团队就来跟大家说说,北京各区在孩子入学时对非京籍父母社保缴纳有什么要求,赶紧一起看下去。
北京各区对非京籍社保要求
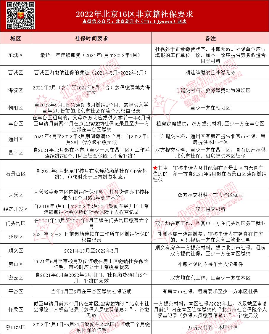
依据2022年各区非京籍入学要求来看,社保一般要求为半年至三年不等,同时部分城区有明确说明是否需父母双方均需提供社保,建议2023年非京籍家长根据入学城区要求进行提前准备:

社保是入学重要的证件之一,非京籍家长无论是在准备幼升小还是接下来为孩子小升初提前筹备,都需要重点关注!
声明:本文来源于北京各城区教委,由北京幼升小网团队(微信公众号ID:bjysxwx)综合整理制作,如有侵权,请联系管理员删除。

























