入园家长注意,北京幼升小网团队整理了经开区幼儿园名单,赶紧一起来看看详细内容。
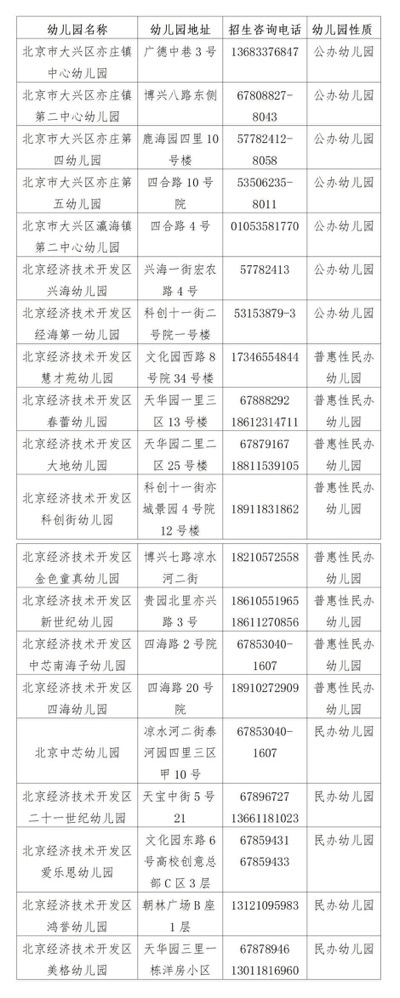
经开区幼儿园名单

提醒:
各位家长注意,2022年经开区入园有统一的信息采集网址,具体如下↓↓
https://ryrxdc.bda.gov.cn/yeyryfw/(建议收藏)

同时提醒经开区幼儿园一般外入园当年的6月份开始信息登记,经开区入园家长想可重点关注!
声明:本文来源于经开区幼儿入园服务平台,由北京幼升小(ID:bjysxwx)排版编辑,如有侵权,请及时联系管理员删除。

2022-11-23 14:42|编辑: 湛老师|阅读: 1430
摘要
2023幼儿入园的家长看过来,北京幼升小网团队整理了经开区幼儿园名单和地址汇总,赶紧一起来看看咱家离哪所最近!
入园家长注意,北京幼升小网团队整理了经开区幼儿园名单,赶紧一起来看看详细内容。

提醒:
各位家长注意,2022年经开区入园有统一的信息采集网址,具体如下↓↓
https://ryrxdc.bda.gov.cn/yeyryfw/(建议收藏)

同时提醒经开区幼儿园一般外入园当年的6月份开始信息登记,经开区入园家长想可重点关注!
声明:本文来源于经开区幼儿入园服务平台,由北京幼升小(ID:bjysxwx)排版编辑,如有侵权,请及时联系管理员删除。
2023年通州区龙鼎幼儿园春季、夏季招生简章
2023幼儿园:想上朝阳区幼儿园该怎么报名呢
0
收藏
微信扫一扫分享
微信里点“发现”
扫一下二维码便可将本文分享至朋友圈
上一篇:门头沟区初中校名单一览表(附初中校名单、幼儿园地址、联系方式)
下一篇:2022年北京幼儿入园全年大事件之十二月入园动态
没有更多了