目前正是2023年幼升小筹备的紧要关头,家长在这个过程中容易忽视这个细节——房产性质,尤其是城区明确说明,这些房产性质不能作为入学依据,赶紧和京京(ID:bjysxwx)一起来看看。
北京各区房产性质要求
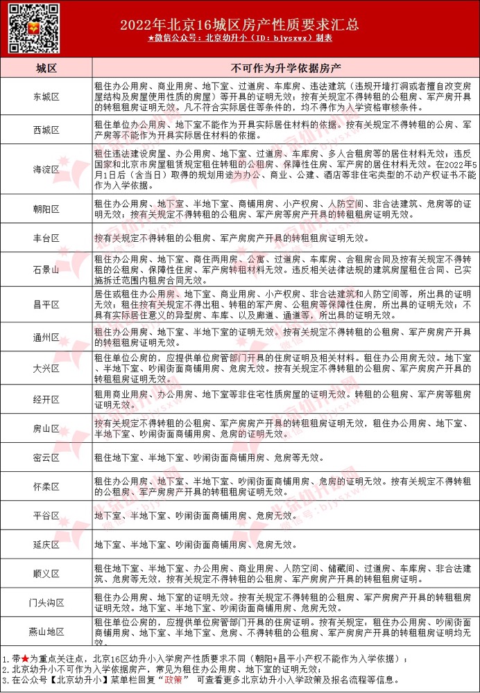
今天为大家整理了各区2022年房产性质的政策要求,仅供参考,最终还请以实际要求为准!

提醒:
1、从各区2022年政策要求来看,房产性质为住宅并有房产证的房子是可以作为入学依据的;
2、租住单位公房、农民房的没有房产证的房子需开具房产相关证明后可作为入学依据;
3、过道房、地下室、转租的公租房、商业用房等不能作为入学依据;
4、个别城区有些特殊房产类型不能作为入学依据(需要提前了解)。
声明:本文来源于北京各区教育招生和考试中心,由北京幼升小网团队(微信公众号ID:bjysxwx)排版编辑,如有侵权,请联系管理员删除。

























