2023年幼升小家长注意啦,非京籍幼升小/小升初对社保是怎样要求的?断缴补缴影响幼升小、小升初,与京京一起来看!
非京籍幼升小/小升初对社保要求
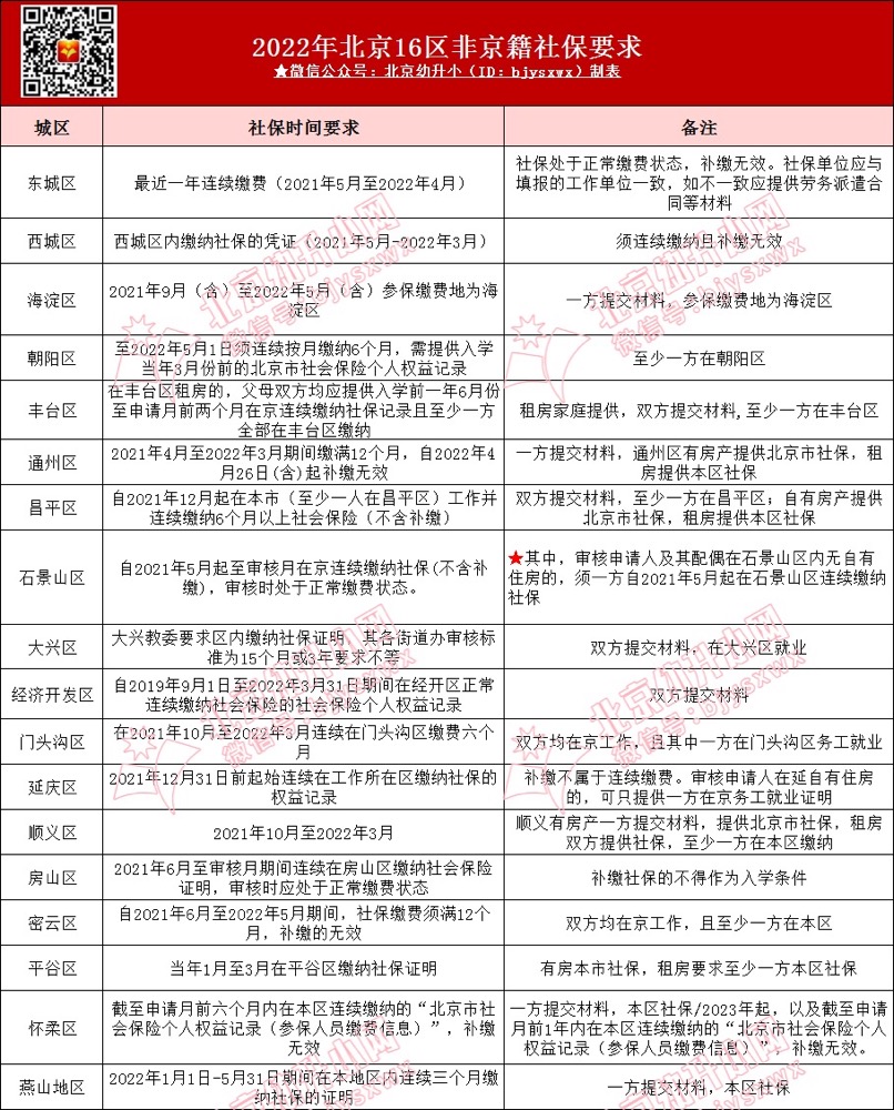
依据2022年各区非京籍入学要求来看,社保一般要求为半年至三年不等,同时部分城区有明确说明是否需父母双方均需提供社保,建议2023年非京籍家长根据入学城区要求进行提前准备:

提醒:家长注意社保不仅需要确保缴纳时间符合要求,并且有些城区需要父母双方都有缴纳记录,最最最重要的是千万不要出现断缴和补缴的情况以免影响孩子顺利入学!
声明:本文来源于北京各城区教委,由北京幼升小网团队(微信公众号ID:bjysxwx)综合整理制作,如有侵权,请联系管理员删除。

























