2023年幼升小京籍需要租房备案吗?京籍在户籍区租房和京籍无房在非户籍区租房入学要求大不同,北京幼升小网分别为您说明。
2023年幼升小:京籍租房入学是否需要租房备案?租房备案如何操作
京籍在户籍区租房
因2023年幼升小政策暂未发布,参考2022年各区要求,京籍在户籍区租房没有租房备案要求。因《北京市住房租赁条例》自2022年9月1日后实行,建议各位京籍租房入学家长可进行备案,或电话咨询教委进一步确认核实。
京籍无房在非户籍区租房
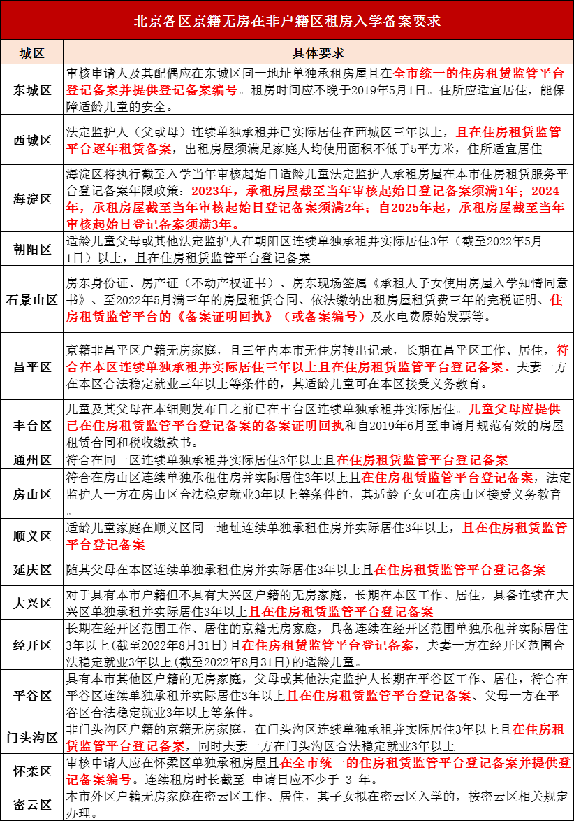
参考2022年政策,京籍无房在非户籍区租房入学需要租房备案,详细要求可参考下图:

注意事项
海淀区家长注意!2022年海淀区本市户籍无房家庭承租人适龄子女入学审核实施细则,做出2023年政策要求:海淀区针对无房京籍在非户籍区海淀入学的适龄儿童,将执行截至入学当年审核起始日适龄儿童法定监护人承租房屋在本市住房租赁服务平台登记备案年限政策:2023年,承租房屋截至当年审核起始日登记备案须满1年;2024年,承租房屋截至当年审核起始日登记备案须满2年;自2025年起,承租房屋截至当年审核起始日登记备案须满3年。
温馨提醒:
1.2023年幼升小京籍是否需要租房备案请以2023年实际情况为准,如需提供各位家长可以参考可参考房屋租赁合同备案方式、备案材料、备案入口及租房备案幼升小相关常见问题办理;
2.各城区京籍无房家庭在非户籍区租房入学除了租房备案要求外,还需要提供租房完税证明,各位家长可以参考2023年幼升小:京籍租房需要提供租房完税证明吗查看您是否需要提供租房完税证明。
声明:本文信息来源于北京市义务教育入学服务平台、各区招生教育考试中心、各区政府门户网站,由北京幼升小网排版编辑,若有侵权,请联系管理员删除。

























