注意,北京11区实行六年一学位政策,咱家孩子上学可能和学位有关……今天,京京(ID:bjysxwx)就关于学位这件事为家长好好捋一捋,赶紧看下去。
哪些城区和学位占用有关
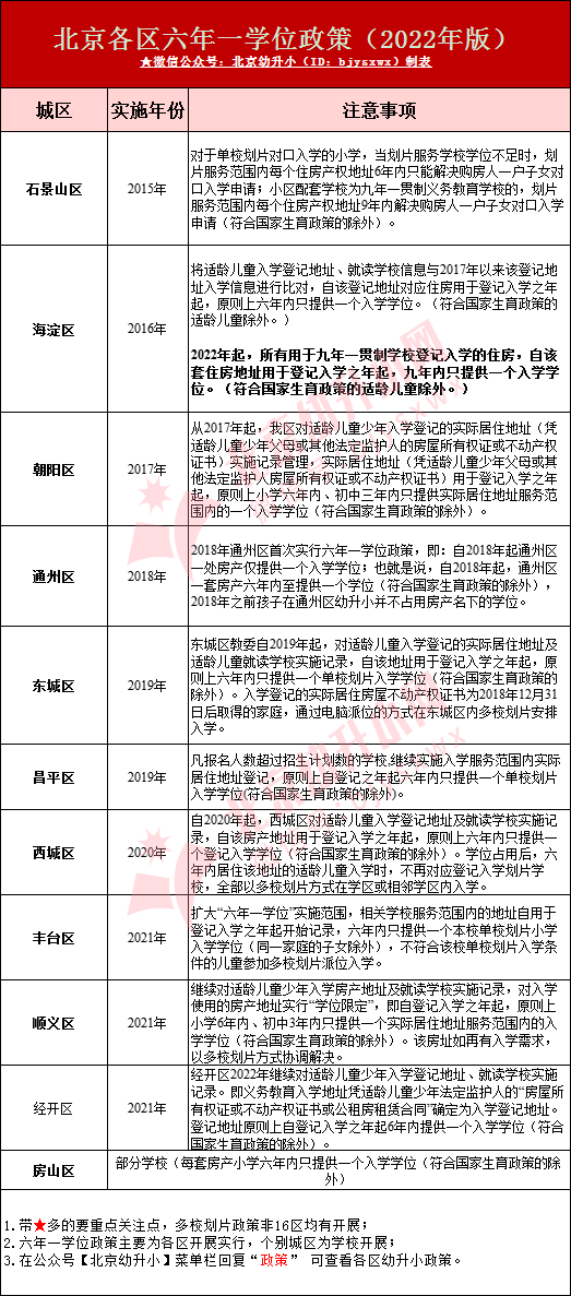
截止到目前有11个城区实行,以后或将扩展到更多城区,具政策要求如下:

提醒:通过以上表格,有以下几点需要家长重点关注——
1、并不是所有城区都实行六年一学位政策:截止到2022年政策是11个区实行,以上表格为提及的城区暂未受学位影响;
2、有些城区是部分小学实行六年一学位政策:如昌平区说明报名人数超过招生的学校、房山区是个别小学;
3、符合计划生育的孩子不受学位影响:目前各个城区都说明了,符合计划生育的孩子不受学位影响,所以二胎、三孩等的家庭不必担心!
声明:本文来源北京各区教育招生考试中心,由北京幼升小网团队(微信公众号ID:bjysxwx)排版编辑,如有侵权,请联系管理员删除。

























