各位家长注意,学区划分作为孩子录取参考的注意依据,提前了解和掌握至关重要!今天,京京(ID:bjysxwx)整理了西城区详细划分表以供参考,为孩子明年上学做好准备!
西城区学区划分
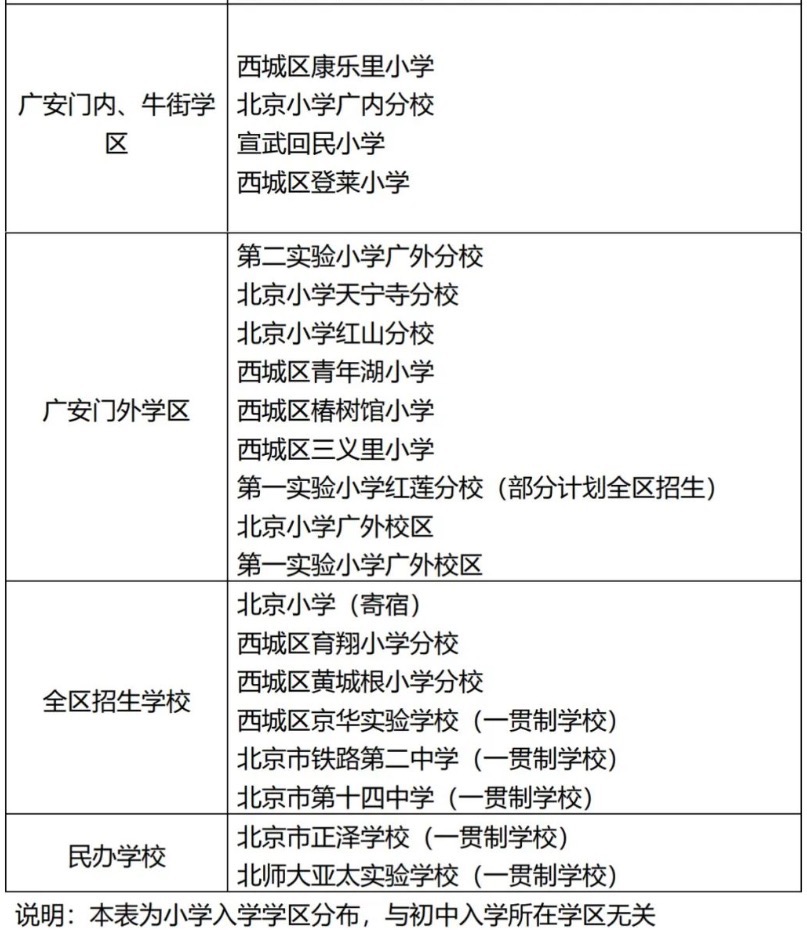
西城区2022年发布了学区划分的详细信息,一共11个学区分别对应不同的小学,具体名单如下:




按照2022年幼升小入学情况来看,西城区继续实行单校划片与多校划片相结合的入学方式,而多校划片派位入学,主要依据就近原则在本学区或临学区及全区内,因此学区划分表是重要参考依据,请各位家长务必提前查看入学城区学区划分,清楚学区内小学分布情况!
另外,西城区非京籍、按京籍对待、集体户口、公共户口等均需按照教委安排,派位入学(上图学区划分表是主要的派位依据),因此家长一定要重视!
声明:本文来源于西城区教育招生考试中心,由北京幼升小网团队综合整理制作,如需转载,请注明:文章内容来源于北京有幼升小微信公众号(ID:bjysxwx)。

























