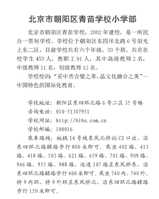
北京朝阳区各小学地址、教育理念、师资力量不同,为帮助各位家长对北京市朝阳区青苗学校小学部进一步了解,北京幼升小网团队为您分享相关内容。
2023年幼升小参考:北京市朝阳区青苗学校小学部简介

声明:本文来源于北京市朝阳区人民政府,由北京幼升小网整合编辑,若有侵权,请联系我们删除。

2022-12-28 03:22|编辑: 佳佳|阅读: 780
摘要
北京朝阳区各小学地址、教育理念、师资力量不同,为帮助各位家长对北京市朝阳区青苗学校小学部进一步了解,北京幼升小网团队为您分享相关内容。
北京朝阳区各小学地址、教育理念、师资力量不同,为帮助各位家长对北京市朝阳区青苗学校小学部进一步了解,北京幼升小网团队为您分享相关内容。

声明:本文来源于北京市朝阳区人民政府,由北京幼升小网整合编辑,若有侵权,请联系我们删除。
朝阳区有哪些中小学?朝阳区各小学地址是什么
2025年海淀区幼升小民办校也得填报志愿?学校名单、报名条件、志填报流程等详细参考
2025年西城区幼升小民办校需要统一报名吗?非京籍还需要准备四证吗
2025年朝阳区垂杨柳中心小学入学通知书
2025年朝阳区北京市陈经纶中学分校小学部入学通知书
0
收藏
微信扫一扫分享
微信里点“发现”
扫一下二维码便可将本文分享至朋友圈
上一篇:2023年幼升小参考:北京市朝阳区金地老君堂实验学校简介
下一篇:2023年幼升小参考:北京市朝阳区忠德学校小学部简介
没有更多了