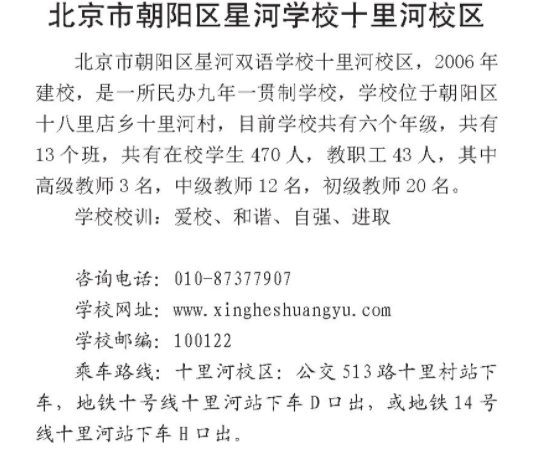
北京朝阳区各小学地址、教育理念、师资力量不同,为帮助各位家长对北京市朝阳区星河学校十里河校区进一步了解,北京幼升小网团队为您分享相关内容。
2023年幼升小参考:北京市朝阳区星河学校十里河校区简介

声明:本文来源于北京市朝阳区人民政府,由北京幼升小网整合编辑,若有侵权,请联系我们删除。

2022-12-30 17:26|编辑: 佳佳|阅读: 1094
摘要
北京朝阳区各小学地址、教育理念、师资力量不同,为帮助各位家长对北京市朝阳区星河学校十里河校区进一步了解,北京幼升小网团队为您分享相关内容。
北京朝阳区各小学地址、教育理念、师资力量不同,为帮助各位家长对北京市朝阳区星河学校十里河校区进一步了解,北京幼升小网团队为您分享相关内容。

声明:本文来源于北京市朝阳区人民政府,由北京幼升小网整合编辑,若有侵权,请联系我们删除。
2025年北京市高考高招报名信息大汇总(各区报名通知、高考试卷及答案、体检、录取分数线等)
2025年朝阳区花家地实验小学本部校区小学入学通知书
2025年朝阳区垂杨柳中心小学入学通知书
2025年朝阳区北京市陈经纶中学分校小学部入学通知书
本周六进行!东北师大附中朝阳学校2026年校园开放日预约进行中
0
收藏
微信扫一扫分享
微信里点“发现”
扫一下二维码便可将本文分享至朋友圈
上一篇:2023年幼升小参考:北京市朝阳区实验小学新源里分校介绍
下一篇:2023年幼升小参考:北京市朝阳区清森学校小学部简介
没有更多了