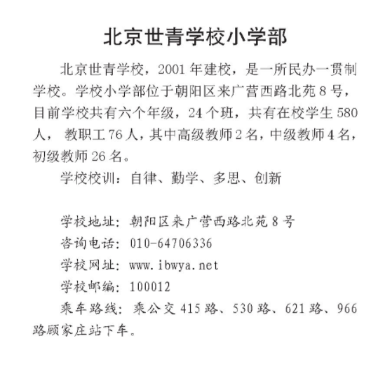
北京朝阳区各小学地址、教育理念、师资力量不同,为帮助各位家长对北京市朝阳区世青学校小学部进一步了解,北京幼升小网团队为您分享相关内容。
2023年幼升小参考:北京市朝阳区世青学校小学部简介

声明:本文来源于北京市朝阳区人民政府,由北京幼升小网整合编辑,若有侵权,请联系我们删除。

2023-01-03 01:25|编辑: 佳佳|阅读: 1309
摘要
北京朝阳区各小学地址、教育理念、师资力量不同,为帮助各位家长对北京市朝阳区世青学校小学部进一步了解,北京幼升小网团队为您分享相关内容。
北京朝阳区各小学地址、教育理念、师资力量不同,为帮助各位家长对北京市朝阳区世青学校小学部进一步了解,北京幼升小网团队为您分享相关内容。

声明:本文来源于北京市朝阳区人民政府,由北京幼升小网整合编辑,若有侵权,请联系我们删除。
2023年幼升小参考:北京市朝阳区安民学校水南庄校区简介
0
收藏
微信扫一扫分享
微信里点“发现”
扫一下二维码便可将本文分享至朋友圈
上一篇:2023年幼升小参考:北京市朝阳区清森学校小学部简介
下一篇:2023年幼升小参考:北京市朝阳区陈经纶中学分校实验学校小学部简介
没有更多了