2023年幼升小招生越来越近了,2023年朝阳区幼升小小学报名流程是怎样的?在2023年幼升小招生政策发布前一定要搞懂!快与小M一起来看看!
说明:本文依据2022年各区官方发布报名流程整理,2023年幼升小值得参考,最终还请以入学当年实际发布政策为准!
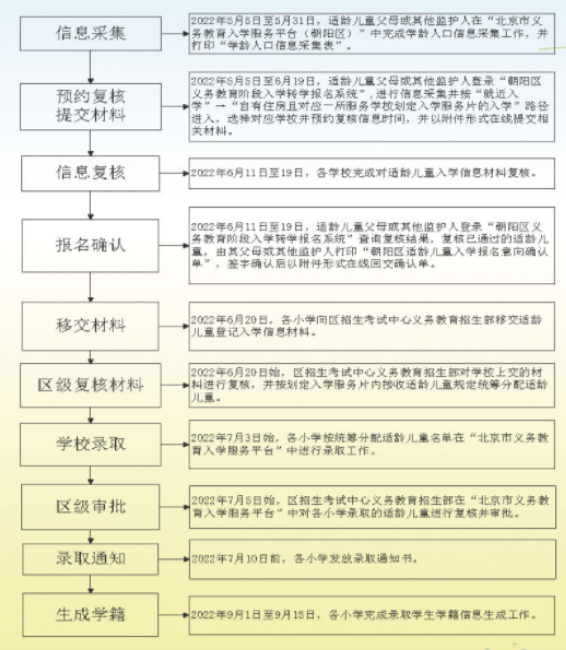
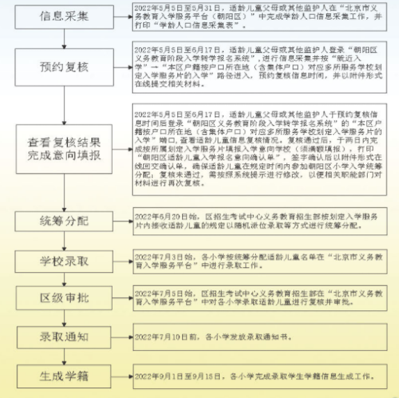
2023年朝阳区幼升小小学报名流程参考
自有住房且对应一所服务学校入学流程

自有住房且对应多所服务学校入学流程
本区户籍按户口所在地(含集体户口)对应多所服务学校入学流程
京籍(含按本市户籍对待)且在朝阳区租住房屋划定入学服务片入记流程

非京籍(含外国籍)联审通过且租住房屋划定入学服务片入学流程

声明:本文内容整理自朝阳区招生考试中心官方网站,由北京幼升小网团队排版编辑,如有侵权,请及时联系管理员删除。

























