注意,租房备案是京籍无房在非京籍区租房人群的材料,咱家是否已经准备?京京(ID:bjysxwx)在此提醒,这些城区对办理时间有要求,赶紧一起来看看。
京籍无房在非户籍区租房入学备案要求
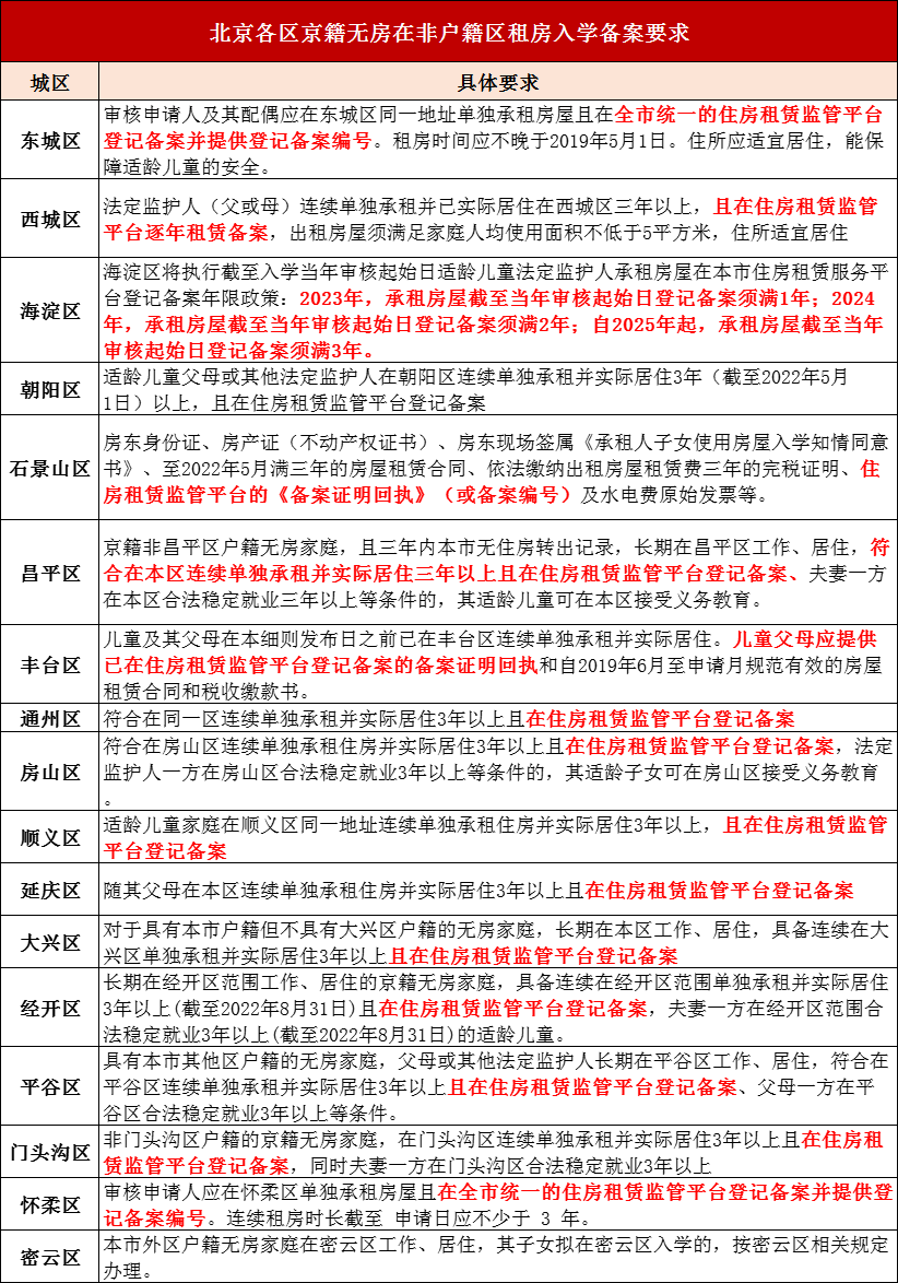
从2022年各区幼升小入学政策来看,京籍无房在非户籍区租房入学需要办理租房备案,具体要求如下:

提醒:
1、是否对租房备案有时间要求:如海淀区海淀区自2023年起,京籍无房家庭海淀区租房上学要求备案年限政策,年限逐年递增;
2、是否需要逐年办理租房备案:如西城区往年要求在住房租赁监管平台逐年租赁备案;
3、是否需要在同一地址居住办理备案:如顺义区明确说明是在同一地址连续单独承租并且办理租房备案。
声明:本文综合整理自各区教委官网、北京市义务教育入学服务平台,由北京幼升小网团队(微信公众号ID:bjysxwx)排版编辑,如有侵权,请联系管理员删除。

























