2023年北京中小学开学时间为2月13日,在开学前北京部分小学要求家长做好开学前防疫,健康监测准备工作!北京幼升小网团队为你分享相关内容。
2023年北京中小学开学前准备要求
北京昌平一中教育集团2023年开学防疫要求
当好自身健康第一责任人,开学返校前一周,学生居家每日开展测量体温和新型冠状病毒感染相关临床症状观察等健康自测,出现发热、干咳、乏力、咽痛等症状要检测抗原或核酸,如检测结果确认感染病毒,须如实报告学校,延迟返校。

(截图来自北京昌平一中教育集团微信公众号)
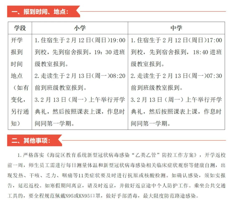
北外附校2023年开学防疫要求
严格落实《海淀区教育系统新型冠状病毒感染“乙类乙管”防控工作方案》,开学返校前一周,师生员工需进行每日测量体温和新型冠状病毒感染相关临床症状观察等健康自测,出现发热、干咳、乏力、咽痛等11类症状要及时进行抗原或核酸检测。如确认感染,须如实报告,延迟返校。如寒假期间离京,请及时返京,并做好返京途中个人防护工作。乘坐公共交通工具的,要全程规范佩戴N95或KN95口罩,做好手部消毒,最大限度防范路途感染。

(截图来自北外附校微信公众号)
中关村第一小学西二旗分校2023年开学防疫要求
开学前一周,师生员工进行每日测量体温和新型冠状病毒感染相关临床症状观察等健康自测,出现发热、干咳、乏力、咽痛等11类症状及时进行抗原或核酸检测。如确认感染,如实报告,延迟返校。

(截图来自中关村第一小学西二旗分校微信公众号)
温馨提示:北京各小学开学前准备要求大不同,详细点击查看:2023年北京各区幼儿园、中小学春季开学通知汇总(附开学时间、到校报到、开学安排...)。
声明:本文来源于北京各区小学、幼儿园公众号及网站,由北京幼升小网整理制作,如有侵权,请及时联系我们删除。

























