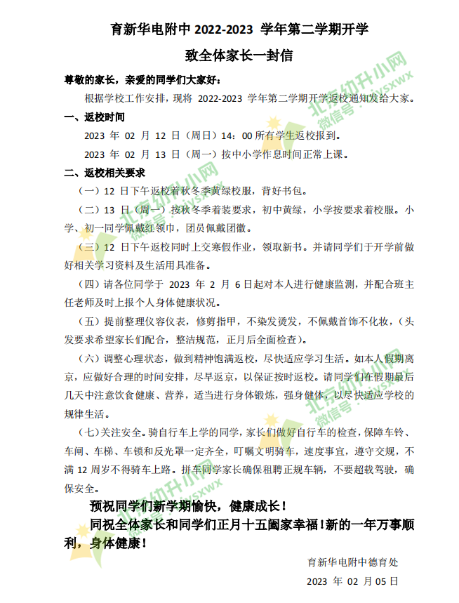
昌平区育新华电附中小学部发布2023年春季开学通知,2月12日周日返校报到,2月13日周一正式上课,返校时需提交寒假作业,并要求于2月6日起自行做好开学健康监测,北京幼升小网为您分享相关内容。
昌平区育新华电附中2022-2023学年第二学期开学时间及开学安排

声明:本文来源于育新华电附中,由北京幼升小网排版编辑,如有侵权,请及时联系管理员删除。

2023-02-06 09:36|编辑: 雪儿|阅读: 1142
摘要
昌平区育新华电附中小学部发布2023年春季开学通知,2月12日周日返校报到,2月13日周一正式上课,返校时需提交寒假作业,并要求于2月6日起自行做好开学健康监测,北京幼升小网为您分享相关内容。
昌平区育新华电附中小学部发布2023年春季开学通知,2月12日周日返校报到,2月13日周一正式上课,返校时需提交寒假作业,并要求于2月6日起自行做好开学健康监测,北京幼升小网为您分享相关内容。

声明:本文来源于育新华电附中,由北京幼升小网排版编辑,如有侵权,请及时联系管理员删除。
北京17区2023年幼升小入学材料清单汇总(含京籍、非京籍、按京籍对待提前准备)
2023年幼升小入学锦囊:入学政策要点、入学材料、学校名单、升学经验等
2023年幼升小教育地图:北京各区幼儿园、小学、小招办、社保中心、街道办等超全信息汇总
0
收藏
微信扫一扫分享
微信里点“发现”
扫一下二维码便可将本文分享至朋友圈
上一篇:2023年幼升小昌平区小学入学数据调查汇总(调查通知、调查时间、调查入口、常见问题等)
下一篇:昌平区龙虎台百花幼儿园2023年春季招生简章
没有更多了