2023年海淀区幼升小家长注意,无论京籍还是非京籍,学区划分及派位中学提前了解至关重要,派位到哪所中小学都要依据这个表,快与北京幼升小(ID:bjysxwx)一起看看!
说明:本文依据往年官方消息整理,如有遗漏欢迎各位家长文末留言补充!
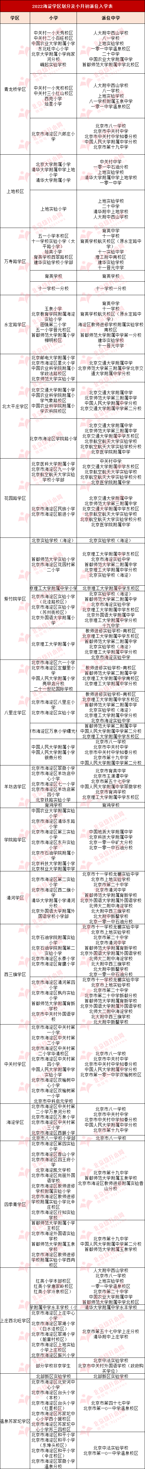
海淀区学区对应中小学划分表
在海淀区上学,主要依据房产和户口划片或派位入学,还可参与公办寄宿或民办校招生入学,海淀区各学区对应小学及派位中学如下图:

以上是海淀区小升初的派位表,关于幼升小入学可提前进行参考了解!
2023年海淀区小学入学家长请注意,在海淀区上学房产要求较为严格,购房买房家长一点要注意学位要求和房产政策。
声明:本文来源于海淀教育招生考试中心,由北京幼升小网团队综合整理制作,如侵权请及时联系删除;如需转载,请注明:文章内容来源于北京幼升小微信公众号(ID:bjysxwx)。

























