2023年想在北京上小学,非京籍社保有哪些要求?详细内容赶紧和京京(ID:bjysxwx)一起来看看。
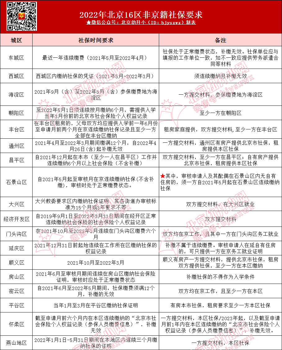
北京各区对非京籍社保要求
根据2022年各区非京籍入学要求来看,社保一般要求为半年至三年不等,同时部分城区有明确说明是否需父母双方均需提供社保,建议2023年非京籍家长根据入学城区要求进行提前准备:

根据往年入学要求来看,社保在准备的过程中有特别需要注意——
①社保缴纳时间长短:
社保一般要求为半年至三年不等,如朝阳区需要半年、石景山区需要一年等,特别注意经开区说明非京籍家长需准备3年的社保,而大兴区各个街道办要求不一,一般也是15个月到至3年!具体咱家需要准备多长时间,可参考以上表格准备。
②一方还是父母双方准备:
2023年家长注意,部分城区要求父母双方,至少一方在入学城区缴纳社保如朝阳区,部分城区父母一方有本区社保即可如海淀区,还有部分城区说明自有房产可以持其他区社保如朝阳区、昌平区等,家长结合实际按要求准备。
③务必保证社保连续缴纳:
从2022年入学要求来看,大部分城区都明确说明了社保需要连续缴纳,补缴、断缴无效,京京特别提醒,务必保证在审核时间范围内的社保连续交,并且需要随时核查,以免在明年幼升小审核时出现不通过的问题!
非京籍家长注意社保不仅需要确保缴纳时间符合要求,并且有些城区需要父母双方都有缴纳记录,具体以入学城区要求为准!
声明:本文来源北京各区教育招生考试中心,由北京幼升小网团队(微信公众号ID:bjysxwx)排版编辑,如有侵权,请联系管理员删除。

























