2023年租房入学都需要备案么?各类人群均有涉及,部分城区有特殊要求!赶紧和京京(ID:bjysxwx)一起来看看详细内容。
哪些人群需要办理租房备案
涉及人群:
京籍无房在非户籍区租房入学人群、经开区非京籍、石景山区工居
办理方式:
北京市住房租赁服务平台(https://www.breaa.cn/)
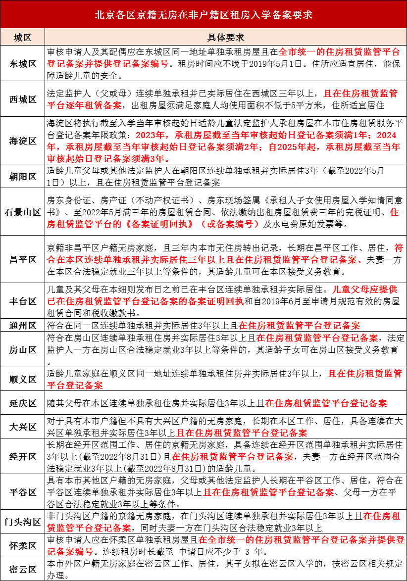
京籍无房在非户籍区租房入学备案要求

提醒:从2022年各区幼升小入学政策来看,京籍无房在非户籍区租房入学需要办理租房备案,具体要求如下:
1、是否对租房备案有时间要求:如海淀区海淀区自2023年起,京籍无房家庭海淀区租房上学要求备案年限政策,年限逐年递增;
2、是否需要逐年办理租房备案:如西城区往年要求在住房租赁监管平台逐年租赁备案;
3、是否需要在同一地址居住办理备案:如顺义区明确说明是在同一地址连续单独承租并且办理租房备案。
经开区非京籍租房备案要求

石景山区工居租房备案要求

2023年幼升小家长可参考本文结合实际情况自行办理,具体以入学当年实际要求为准。
声明:本文综合整理自北京各区教育招生考试中心、北京经济技术开发区教委官方网站,由北京幼升小网团队(微信公众号ID:bjysxwx)排版编辑,如有侵权,请联系管理员删除。

























