各位家长注意啦,在北京上小学怎么上?如何上?今天北京幼升小(ID:bjysxwx)为你揭秘各区入学招生途径,想进心仪小学一定要看!
各区各类人群入学途径揭秘
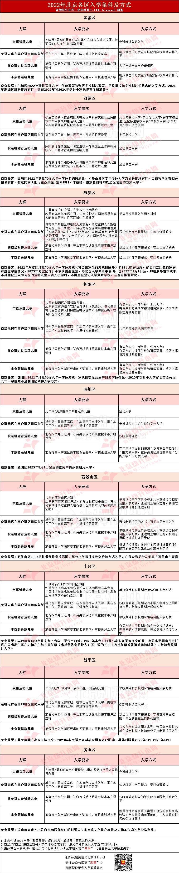
从目前北京幼升小入学政策来看,各类人群入学要求和入学方式可概况为如下:
京籍可以按照户口或房产办理单校划片或多校划片入学
非京籍需按区教委要求准备四证材料,并且审核通过后多校划片/派位的方式入学,个别城区需填报志愿,部分区有房产单校划片入学。
具体各区要求和方式可点击下图可看↓↓↓
重点关注每个区下面京京提醒部分,对各区入学政策要点分析,部分2023年起实行的要求有特别提示!

2023年幼升小家长可按照本文核查自己是否满足入学要求,具体通过什么样的方式入学,需要注意的是实际情况还是要以入学当年发布的政策为准!
声明:本文来源于各区教委官网、各区招生考试中心,由北京幼升小网团队综合整理制作,如侵权请及时联系删除;如需转载,请注明:文章内容来源于北京幼升小微信公众号(ID:bjysxwx)。

























