在北京幼升小,能跨区上学么?各区入学条件是什么?京籍跨区需满足入学城区实际要求,与北京幼升小网团队一起来看看!
京籍入学条件
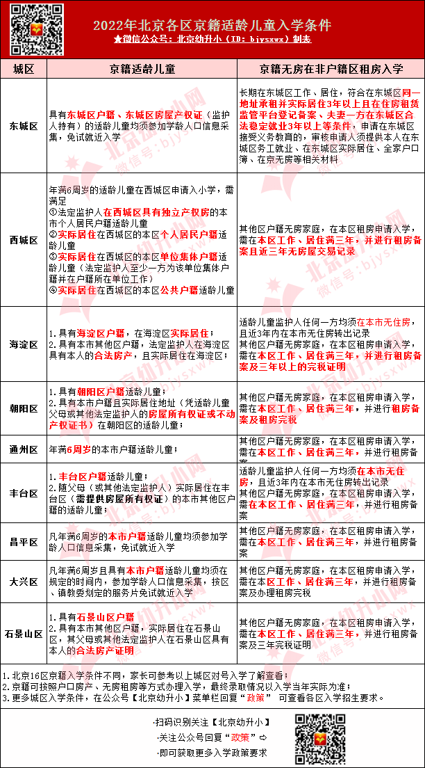
京籍入学条件一般按照户口、房产办理入学,有房有户家长按要求提供房产、户口簿等材料即可,跨区需满足入学城区的具体要求,如下:

提醒:京籍适龄儿童入学条件如上图所示,在户籍区上学最好实际居住在本区!想跨区在非户籍区上学需要满足入学城区的实际要求,一般需要自有房产或四老房产,如无房在非户籍区租房入学需要满足连续工作居住满三年,并进行租房备案!
声明:本文部分素材来源于各区教委官网、招生考试中心,由北京幼升小网团队综合整理制作,如侵权请及时联系删除;如需转载,请注明:文章内容来源于北京幼升小微信公众号(ID:bjysxwx)。

























