2023年北京幼升小租房入学会占用房东学位吗?如何查询入学房子是否还有入学学位?2023年北京幼升小哪些城区有六年一学位查询系统?北京幼升小网为您分享六年一学位占用及学位查询方法。
2023年北京幼升小租房入学占用房东学位吗?怎么查询入学房产是否还有入学指标
2023年北京幼升小六年一学位政策是什么
2023年幼升小家长注意,截止目前,实行六年一学位政策的城区有:西城区、海淀区、东城区、通州区、朝阳区、丰台区(部分学校实行)、昌平区(部分小学要求)、石景山区、北京经济技术开发区、顺义区(2021年9月1日起实行)、房山区。请上述城区家长参考北京各区2023年幼升小六年一学位政策汇总详细了解您城区六年一学位相关要求。
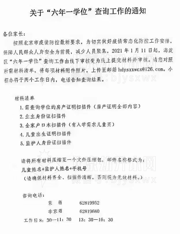
海淀区学位占用查询方法
海淀区六年一学位查询方法如下:

温馨提醒:根据查询工作通知来看,海淀区家长需要将(房产证、业主身份证、全家户口本、儿童出生证明和监护人身份证)的扫描件准备好,按要求上传至邮箱。以上为往年学位查询系统,具体情况请以实际为准。
通州区学位占用查询方法
通州区家长请通过通州区学位查询系统:https://yjrx.bjtzeduyun.com/xwcx/查询学位占用情况。

北京幼升小网团队提醒:
- 通过六年一学位查询系统进行学位查询,会对每一次查询进行数据记录,请提供适龄儿童、监护人真实信息,如儿童姓名、监护人姓名和监护人电话。请您输入真实有效的地址进行查询。
- 一个儿童身份证件可最多查询三个地址信息,一天超过三次将无法查询。请监护人根据家庭实际情况进行查询。
- 适龄儿童监护人切勿委托他人进行查询操作,防止信息被他人冒用或利用,影响学位查询。
- 任何社会机构不得利用此系统进行影响小学入学招生秩序的行为,如造成不良后果,将追究其法律责任。
其它城区学位占用查询方法
其他城区目前暂无官方查询方式,各位家长可以参考以下方式查询了解学位占用情况:
1.购房时,询问房东,房子六年内是否有占用过入学名额。
2.去居委会/街道办了解,如果有租户想上片内学校需要居委会/街道办登记备案。
3.请房东协助查询,可前往户籍派出所进行所在户口查询,看是否有适龄儿童的户口在房屋内,由此判断该房屋六年内是否占用过入学名额。
温馨提醒:2023年幼升小入学政策将于4、5月发布,您可以收藏北京16区2023年幼升小入学政策查询入口(入学政策/信息采集/小学报名),政策发布后将及时为您同步。
声明:本文来源于北京市义务教育入学服务平台各区政府网站、各区教委、各小学微信公众号,由北京幼升小网团队整理制作,如有转载,请联系我们删除。

























