2023年通州区幼升小家长注意,参考往年政策要求,通州区京籍幼升小使用小产权房需要单独进行审核,北京幼升小网为您分享通州区房产性质要求。
2023年通州区幼升小小产权房入学要求
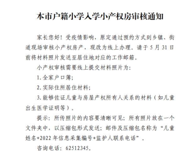
参考2022年通州区本市户籍小学入学小产权房审核通知本市户籍幼升小小产权房需要在街道办进行审核:

温馨提醒:
1.2023年幼升小入学政策暂未发布,本文参考2022年要求整理,具体请以实际情况为准。
2.还有诸多与房产有关的政策需要家长重点关注,您可以点击2023年北京幼升小:与房产有关入学政策大汇总(六年一学位、新购房、房产性质等)查看;
3.2023年幼升小入学政策将于四五月发布, 您可以收藏北京16区2023年幼升小入学政策查询入口(入学政策/信息采集/小学报名),政策发布后将及时为您同步。
声明:本文来源于通州区人民政府、北京市教委、各城区教育招生考试中心官方网站,由北京幼升小网排版编辑,若有侵权,请联系我们删除。

























