各位家长注意,北京四区在2022年政策中透露2023年幼升小审核调整通知,涉及非京籍材料时间延长、京籍无房跨区人群等,赶紧和北京幼升小(ID:bjysxwx)一起继续看下去。
入学材料审核变动城区
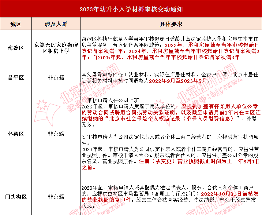
从目前来看,材料有变动的城区主要包括海淀区的京籍无房家庭海淀区租房上学家庭,昌平区、怀柔区和门头沟区的非京籍人群,具体政策要求如下:

提醒:通过上图,可以看出2023年幼升小入学材料变化主要集中在以下两点:
关于办理租房备案
从往年政策来看,京籍无房跨区入学家庭是务必需要办理租房备案的,但是各个城区并没有对办理租房备案年限有具体说明;
从海淀区要求2023、2024、2025年京籍无房在非户籍区租房要求来看,建议其他城区家长也可以提前办理,有备无患;
特别说明:2022年经开区非京籍也要求办理租房备案,其他城区暂无相关要求,非京籍家长可结合实际考虑是否办理。
关于非京籍入学材料
从2023年幼升小已知政策来看,非京籍入学材料主要变化是延长了审核时间,尤其是昌平区非京籍调整了“四证”审核时间为2022年9月至2023年5月,而怀柔区和门头沟区调整了部分材料;
结合近几年的入学要求来看,非京籍入学材料审核要求逐渐严格,建议家长务必提前着手准备。
从招生趋势来看,如上城区已透露部分变化,2023年幼升小入学家长一定要重点关注,最终还请以各区小学招生变动为准!
声明:本文来源于门头沟区教委、北京市义务教育平台、海淀区教育招生考试中心、昌平教育等,由北京幼升小网团队(ID:bjysxwx)综合整理制作,如需转载,请注明详细来源。

























